EasyManua.ls Logo

Diamond TS8 - Modalidades de Uso; Descripción del Aparato; Use; Appliance Description

Diamond TS8
20 pages
Print Icon
To Next Page IconTo Next Page
To Next Page IconTo Next Page
To Previous Page IconTo Previous Page
To Previous Page IconTo Previous Page
Loading...
9
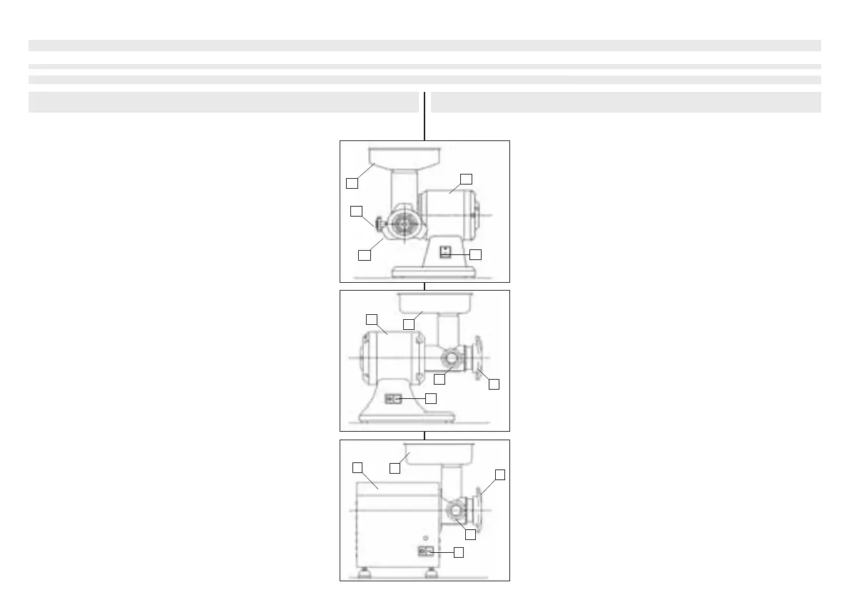
TS8 - TI8
The appliance is a
domestic mincer able to
mince lean meat (without
bone or fat) to obtain
mincemeat, hamburger,
meat balls and sausages.
The machine features:
1. Hopper
2. Motorbase
3. On/Off Switch
4. Tightering handle
5. Ring nut
3.0 MODALIDADES DE USO 3.0 USE
3.1 Appliances description3.1 Descripción de los modelos
TS12 - TS22
The appliance is a
professional mincer able to
mince lean meat (without
bone or fat) to obtain
mincemeat, hamburger,
meat balls
and sausages.
The machine features:
1. Hopper
2. Motorbase
3. On/Off Switch
4. Tightering handle
5. Ring nut
TI12 - TI22
The appliance is a
professional careened
mincer able to mince lean
meat (without bone or fat)
to obtain mincemeat,
hamburger, meat balls and
sausages.
The machine features:
1. Hopper
2. Motorbase
3. On/Off Switch
4. Tightering handle
5. Ring nut
TS8 - TI8
El aparato esta una
picadora diseñada para
picar carne magra (sin
hueso, ni grasa) para
obtener ragús,
hamburguesas,
albóndigas y embutidos.
Componentes de la
máquina
1. Tolva
2. Cuerpo del motor
3. Interruptur On/Off
4.
Empuñadura para
bloquear la boca
5. Tuerca para fijar la
placa perforada
TS8 - TI8
El aparato esta una
picadora diseñada para
picar carne magra (sin
hueso, ni grasa) para
obtener ragús,
hamburguesas,
albóndigas y embutidos.
Componentes de la
máquina
1. Tolva
2. Cuerpo del motor
3. Interruptur On/Off
4.
Empuñadura para
bloquear la boca
5. Tuerca para fijar la
placa perforada
TS8 - TI8
El aparato esta una
picadora diseñada para
picar carne magra (sin
hueso, ni grasa) para
obtener ragús,
hamburguesas,
albóndigas y embutidos.
Componentes de la
máquina
1. Tolva
2. Cuerpo del motor
3. Interruptur On/Off
4.
Empuñadura para
bloquear la boca
5. Tuerca para fijar la
placa perforada
4
1
2
3
5
1
2
3
4
5
1
2
3
4
5