EasyManua.ls Logo

DIMOEL Kit ElectroDue - Page 20

DIMOEL Kit ElectroDue
Print Icon
To Next Page IconTo Next Page
To Next Page IconTo Next Page
To Previous Page IconTo Previous Page
To Previous Page IconTo Previous Page
Loading...
PORTUGUÊS
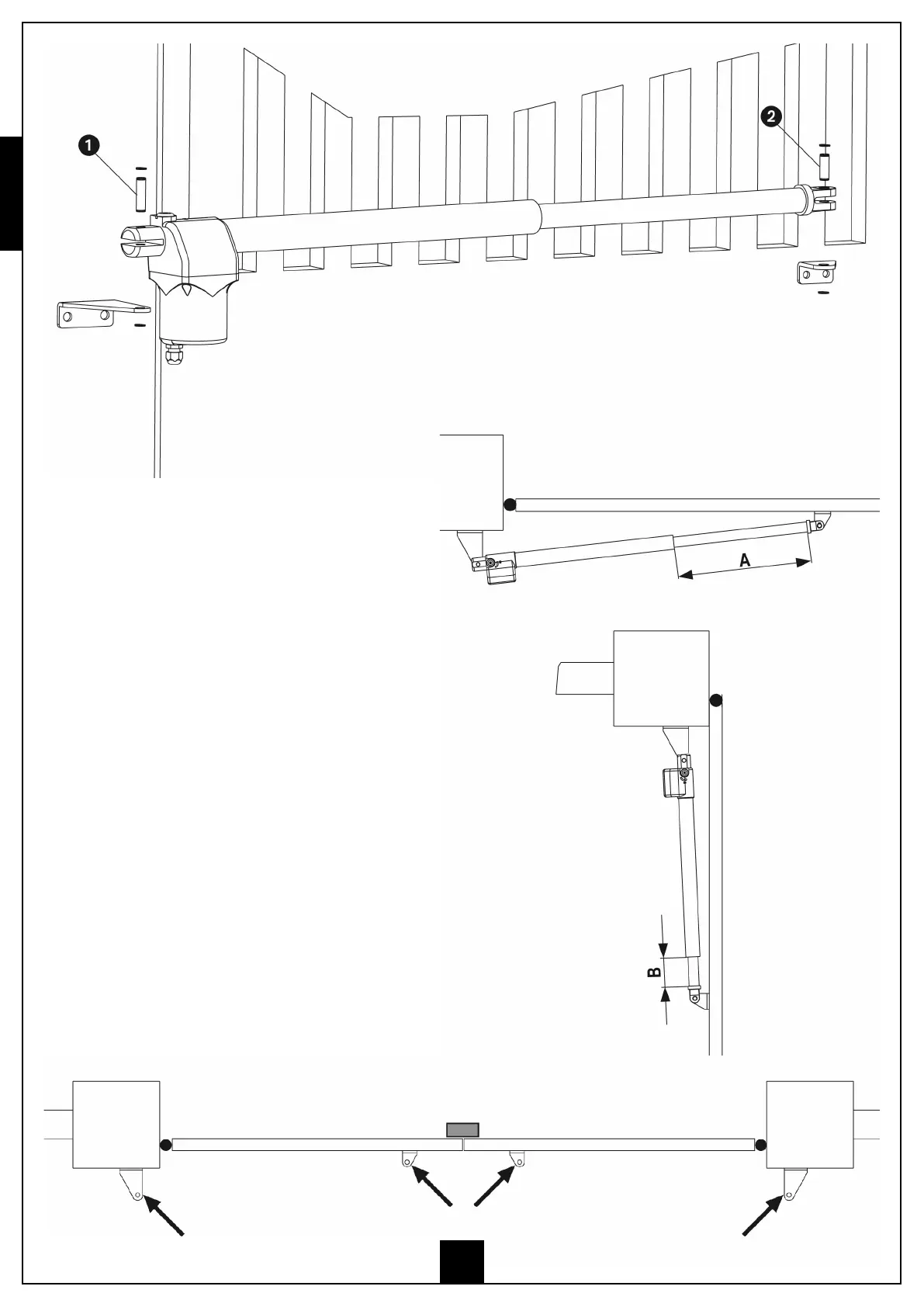
FIXAÇÃO DOS ACTUADORES
Após ter transferido nos pilares as medidas escolhidas na tabela
da página anterior, proceder com as seguintes operações:
Fixar os estribos nos pilares e no portão: utilizar os tacos
próprios ou, se a estrutura e os materiais o permitirem,
soldar directamente os estribos.
Fechar a folha.
Desbloquear os actuadores.
Posicionar os actuadores nos estribos e fixar os pinos 1 e 2
com os respectivos seeger como mostra a figura.
Ensaiar diversas vezes a abertura e o cerramento manual
das folhas, prestando atenção que não haja atrito entre o
actuador e a estrutura do portão.
ATENÇÃO: para não danificar o actuador é
fundamental RESPEITAR AS SEGUINTES CONDIÇÕES:
Os estribos devem ser posicionados na mesma altura.
O curso máximo da barra A (com o portão completamente
fechado) não deve ultrapassar os 370 mm para MOOV-B300,
470 mm para MOOV-B400 e os 670 mm para MOOV-B600.
O percurso mínimo da haste B (com o portão
completamente aberto) não deve ser inferior a 70 mm.
ATENÇÃO: Os estribos DEVEM SER posicionados
como indicado na figura. Uma montagem errada, mesmo
de um só dos estribos, pode danificar seriamente o motor.
18

Related product manuals