EasyManua.ls Logo

Dimplex SI 11ME - 3 Stromlaufpläne; Circuit Diagrams; Schémas Électriques; Steuerung; Control; Commande

Dimplex SI 11ME
24 pages
Print Icon
To Next Page IconTo Next Page
To Next Page IconTo Next Page
To Previous Page IconTo Previous Page
To Previous Page IconTo Previous Page
Loading...
A-VIII
Anhang · Appendix · Annexes
3
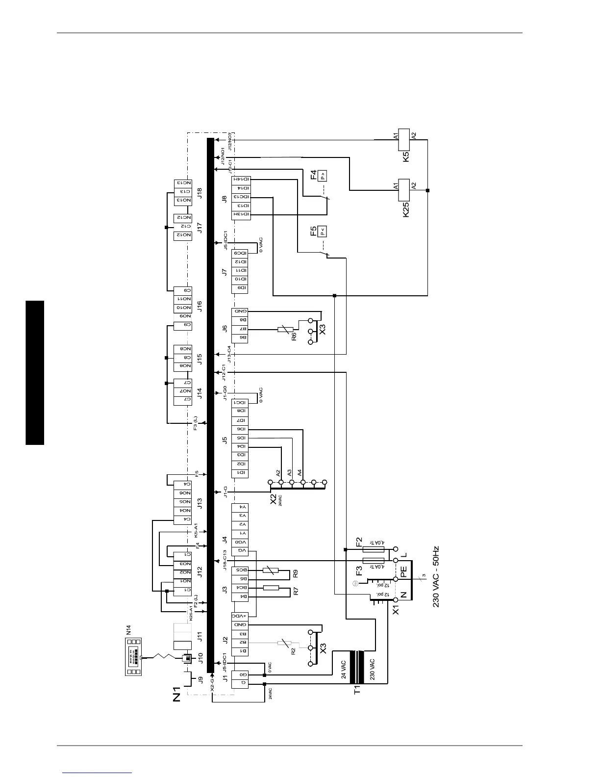
3 Stromlaufpläne / Circuit Diagrams / Schémas
électriques
3.1 Steuerung / Control / Commande

Table of Contents

Related product manuals