EasyManua.ls Logo

Dimplex SI 11ME - Klemmenanschlussplan; Terminal Connection Plan; Schéma de Connexion des Bornes

Dimplex SI 11ME
24 pages
Print Icon
To Next Page IconTo Next Page
To Next Page IconTo Next Page
To Previous Page IconTo Previous Page
To Previous Page IconTo Previous Page
Loading...
A-X
Anhang · Appendix · Annexes
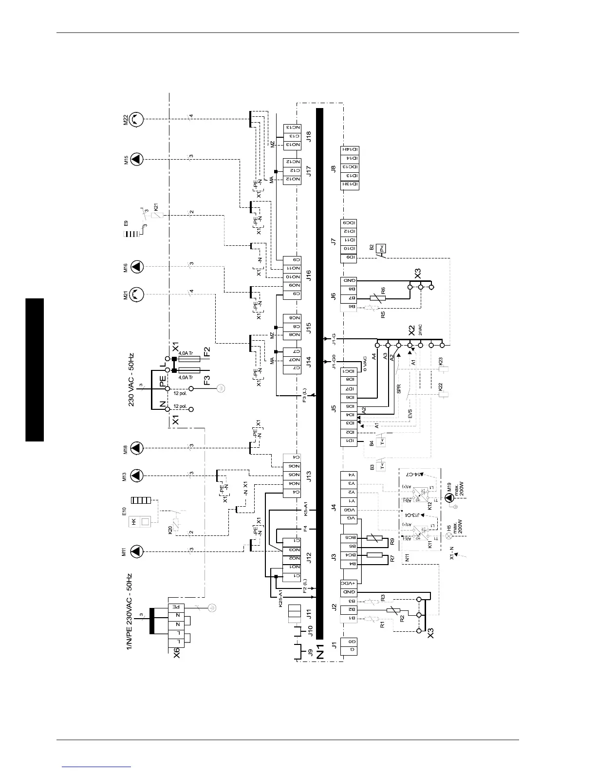
3.3
3.3 Klemmenanschlussplan / Terminal Connection Plan / Schéma de
connexion des bornes
1HW]0DLQV5pVHDX
1HW]/DVW0DLQV/RDG
5pVHDX&KDUJH
RGHUÂRUÂRX

Table of Contents

Related product manuals