EasyManua.ls Logo

DINGLI BA28RT - Page 79

DINGLI BA28RT
85 pages
Print Icon
To Next Page IconTo Next Page
To Next Page IconTo Next Page
To Previous Page IconTo Previous Page
To Previous Page IconTo Previous Page
Loading...
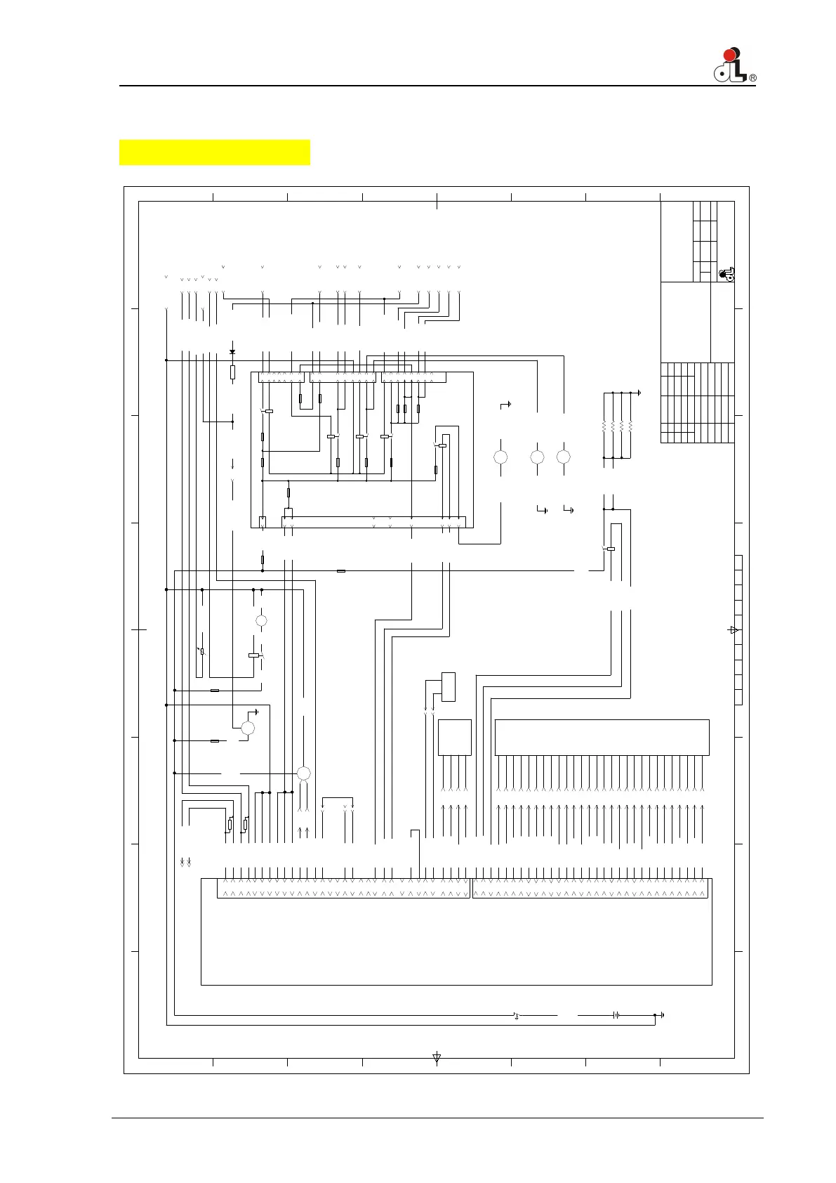
Schematic
75
Electrical Schematic (Stage )
2KΩ
10-060 RD(16)
D1+ BN/GN(16)
A39
A54
X17.15
X17.21
A38
X17.1
A37
A52
X17.14
X17.13
A53
X17.9
A33
A16
X17.62
X17.35
A48
A18
X17.42
X17.37
A32
A02
X17.38
X17.61
A46
A03
X17.40
X17.41
R3
R4
SL2
D+ BN/RD(16)
1-002 RD(12)
3-GND3 BK (12)
K35 WH/BK(18)
7-GND3 BK(16)
2-GND3 BK(18)
K88 OR(18)
A23-1 RD (8)
A23-2 RD (8)
RD (5)
RD (0) RD (0) BK (0)
FU13
125A
RD (2)
M5
RD (000)
BK (000)
CAN22L GN(20)
CAN22H YE(20)
B+2 RD (4)
120Ω
FAN-1 BN(14)
6-GND1 BK(14)
HORN BN/BK(16)
T110 GN/RD(18)
X35-3
T104 OR(16)
2-002 RD(12)
K90 BN/GY(18)
K26 WH/BU(18)
K88 OR(18)
1
2
X35-2
U136 BN/WH(18)
A45 RD/BK(18)
A35 BU/BN(18)
A23 GY(18)
X35-11
X35-7
X35-6
X35-5
D+ BN/GN(16)
U126 BN/GN(18)
C-020A RD/GN(18)
D-020A RD/GN(18)
060 RD(14)
510 RD/WH(14)
050 OR(14)
50-010 RD(14)
51-010 RD(14)
040 RD/BU(16)
1-030 RD(12)
2-030 RD(12)
T120 WH(16)
EV1
M3
K82
K85
X17.51
X17.46
K61
X17.17
A19
X17.47
A20
X17.48
A24
X17.22
A29
X17.27
A28
X17.24
A44
X17.26
A40
X17.28
A43
X17.23
A27
X17.29
KM1
R1
R2
A45
A35
A23
A25
A26
A07
X17.31
X17.25
X17.32
A04
A05
X17.19
X17.20
120Ω
FU15
150A
K53
CAN19H YE(20)
CAN19L GN(20)
KM2
M2
ST
006A OR (12)
K75 YE(20)
K53 GN(20)
K02 BK(12)
K04 BK(12)
K06 BK(12)
K01 RD(12)
K03 RD(12)
K05 RD(12)
K54 YE(20)
K76 GN(20)
K64 OR/BK(18)
K57 BN/BU(18)
K90 BN/GY(18)
K26 WH/BU(18)
K87 BU/BK(18)
K29 WH(18)
K13 RD(18)
K35 WH/BK(18)
K28 GN/WH(18)
K73 BU/GN(18)
K15-68 BN/YE(18)
K44 WH/RD(18)
K82 BN/RD(18)
K85 BN(18)
K61 BN/BK(18)
A19 BN(16)
A20 OR(16)
A24 RD/WH(18)
A29 BN/WH(18)
A28 RD/BU(18)
A44 VT/YE(18)
A40 WH/VT(18)
A43 GN/BK(18)
A27 BU(18)
A45 RD/BK(18)
A35 BU/BN(18)
A23 GY(18)
A25 PK(18)
A26 VT/YE(18)
A07 YE(18)
A04 RD/WH(16)
A05 BK/WH(16)
A39 GN(20)
A54 YE(20)
A38 SHID
A37 GN(20)
A52 YE(20)
A53 SHID
A33 GN/VT(16)
A16 WH(16)
A48 BK(16)
A18 GN(16)
A32 RD/WH(16)
A02 BU(16)
A46 OR/RD(16)
A03 YE(16)
GB
FU14
200A
FU16
80A
EV2
M3
FAN-2 BN(14)
5-GND1 BK(14)
K75
SB3
BK (000)
K01
K03
K05
K02
K04
K06
K54
K76
G1
B-
B+
D+
K88
K64
K57
M1
K90
K26
K87
K29
K13
K86
K31
K35
K28
K73
X17.3
X17.2
K68
K19
K15
K70
K65
K44
X17.50
Air Filter
Radiator
ENGINE ECU
Power
Switch
Battery
Alternator
Starter Motor
Radiator
00006819
Electrical
Schematic
1
3 C
F
G
H
D
C
B
E
A
D
C
B
A
H
G
F
E
21 3 4 6 7 8
5
1 2
3 6 7 8
标记
处数更改文件号
日期
B
C
A
PVG Power
Platform
Power 1
Chassis
Power
MC2M Power
Radiator
Control
System Power
Control In
Pump Contactor
Engine Start
Air Filter
CANL
CANH
Horn Control
Horn
System Power
Control Out
MC2M Power
Sensor
Power
Platform
Power 2
This Electrical Diagram Is Suitable For Models
BA28RTBA24RT
Engine Running
Power Negative
Power Negative
Power Negative
Power Negative
Power Postive
Power Postive
Power Postive
CAN1L
CAN1H
CAN0L
CAN0H
ECU Run
Fuel Pump Relay
Fuel Pump Relay
Start Signal
Switch Common
Cooling Water Level Signal
Start Relay
Start Relay
Switch Public Negative
Neutral Switch Signal
Fuel Pump
Preheat Relay
Preheat Relay
Water In fuel Level
Water In fuel Level
Water In
fuel Level
Exhaust Gas Reciriculation +5V
Exhaust Gas Reciriculation GND
Exhaust Gas Reciriculation Signal
Fuel Low Pressure Signal
Exhaust Gas Reciriculation Motor
Exhaust Gas Reciriculation Motor
Oil Pressure Signal
Cooling Temperature Signal
Boost Pressure/Temperature
Air Inlet Temperature
Rail Pressure Fuel
Rail Pressure Fuel
Rail Pressure Fuel Signal
Actuator Mprop
Actuator Mprop
Injector1
Injector1
Injector2
Injector2
Injector3
Injector3
Injector4
Injector4
Camshaft Engine Speed
Crankshaft Engine Speed
Crankshaft Engine Speed
Crankshaft Engine Speed
Camshaft Engine Speed
Camshaft Engine Speed
Preheat Relay Feedback Signal
Sensor Common
Sensor Common
Sensor Common
Engine
Engine
Engine
Engine
Preheat Contactor
Glow Plugs
Common Positive
Emergency
Pump
Pump
Contactor
KA3
FU4
20A
FU1
30A
6S
4C
4D
4E
4G
4F
4H
4B
4A
3C
3B
3G
3H
3E
KA4
FU5
25A
FU7
7.5A
3F
3D
2B
2A
2G
2E
2F
FU12
5A
FU8
5A
FU3
30A
KA2
2H
2C
2D
FU2
25A
KA1
1A
1C
FU6
30A
KA5
1D
1G
1H
1E
1F
FU10 10A
FU11 15A
FU9 7.5A
1B
(Black)
(Gray)
(Bule)
(Green)
Fuel Pump Relay
MC2M Power Relay
Power Relay
Radiator Relay
Horn Relay
Fuse Box

Related product manuals