EasyManua.ls Logo

DINGLI BA28RT - Page 80

DINGLI BA28RT
85 pages
Print Icon
To Next Page IconTo Next Page
To Next Page IconTo Next Page
To Previous Page IconTo Previous Page
To Previous Page IconTo Previous Page
Loading...
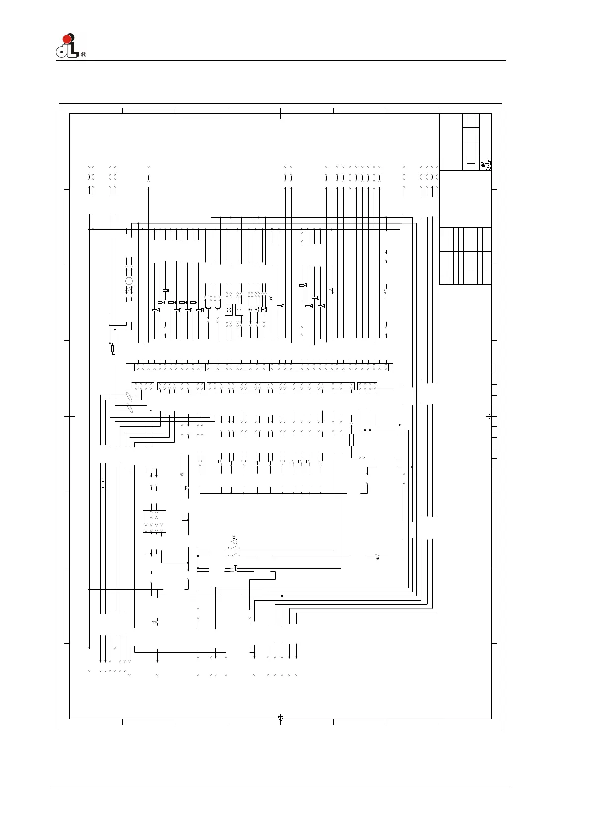
Schematic
76
T103 WH/BK(18)
U126 BN/GN(18)
U138 WH/BU(18)
U137 OR(18)
U128 BK/RD(18)
U127 WH/BK (18)
U133 BN/GY(18)
U134 GN/BU(18)
U104 BN/RD(18)
S102 GN/RD(18)
S103 OR/RD(18)
S113 GN/YE(16)
S118 WH/VT(18)
S117 BN/WH(18)
S116 GN/RD(18)
S115 GN/YE(18)
T105 OR/BK(16)
T117 OR(18)
T118 WH(18)
T123 RD/BU(20)
T124 RD/YE(20)
T130 GN/RD(18)
S126 GN(20)
S107 YE(20)
SB1
S9
S2
S3
S4
S5
S6
S12
S1
S7
S8
SL3
CAN7H YE(20)
CAN7L GN(20)
U101 OR(20)
U117 GN/BK(20)
U105 RD/GY(20)
U106 WH/VT(20)
U107 BN(20)
U108 BN/BU(20)
U109 BN/BK(20)
U110 BN/RD(20)
U111 WH/GN(20)
U112 BN/YE(20)
U113 WH/BK(20)
U114 BK/VT(20)
U123 GN/VT(20)
U124 VT(20)
U102 WH/BK(20)
U115 PK(20)
U116 GN/YE(20)
36
L2 WH (20)
D2 WH (20)
T1 RD (14)
S104 BN(18)
24-GND1 BK(18)
26-GND1 BK(18)
25-GND1 BK(18)
19-GND1 BK(18)
2-GND1 BK(16)
27-GND1 BK(18)
17-GND1 BK(18)
7-060 RD(18)
21-GND1 BK(18)
1-GND1 BK(18)
3-060 RD(18)
19
T119 GN/RD(16)
R RD (20)
A1 RD (20)
X RD (20)
J2 WH (20)
M2 WH (20)
R2 WH (20)
T2 WH (20)
P2 WH (20)
Q2 WH (20)
K2 WH (20)
S2 WH (20)
B2 WH (20)
E2 WH (20)
Z1 WH (20)
A2 WH (20)
I2 WH (20)
X1 WH (20)
G2 WH (20)
U1 WH (20)
R1 WH (20)
23
24
S10
Z RD (20)
8
W1 WH (20)
C2 WH (20)
T108 RD/YE(20)
T114 RD/GY(20)
1-GND2 BK(14)
M BK (20)
N BK (14)
HA1
HL2
X280-N
X280-L
X280-M
X280-O
X280-P
X280-Q
X280-R
X281-B
X281-A
X280-C
X280-S
X280-K
T105 OR/BK(18)
GND4 BK(18)
S113 GN/YE(18)
060 RD(14)
510 RD/WH(14) 510 RD/WH(14)
510 RD/WH(14)
020A RD/GN(18)
020 WH (14)
U126 BN/GN(18)
8-060 RD(16)
50-010 RD(14)
HORN BN/BK(16)
X59-C
X59-K
X59-L
X59-M
50-010 RD(14) 50-010 RD(14)
X59-O
51-010 RD(14)
51-010 RD(14) 51-010 RD(14)
X59-P
X59-Q
4-GND2 BK(14)
7-GND2 BK(14)
X59-R
X59-S
X59-U
X58-B
CAN4H YE(20)
X58-A
CAN4L GN(20)
X35-1
U136 BN/WH(18)
U136 BN/WH(18)
X35-2
T104 WH(16)
X35-3
X35-4
9-060 RD(14)
X35-7
X35-6
X35-9
X35-10
X35-11
1-050 OR/BK(18)
X35-12
11-GND1 BK(18)
3
4
2
1
X59-N
020A RD/GN(18)
020A RD/GN(18)
020A RD/GN(18)
510 RD/WH(14)
050 OR(14)
50-010 RD(14)
51-010 RD(14)
1-030 RD(12)
2-030 RD(12)
T120 WH(16)
T120 WH(16)
T110 GN/RD(18)
T110 GN/RD(18)
EVD12
EVD8
EVD9
EVD10
RT1
T103 WH/BK(18)
T104 WH(16)
T110 GN/RD(18)
T120 WH(16)
25
T125 WH(20)
30
T137 BN/WH(18)
SQ12
T130 GN/BK(18)
U126 BN/GN(18)
U136 BN/WH(18)
X202 RD(12)
X203 RD(12)
5-GND2 BK(12)
3
2
4
5
C
A
B
3
4
2
1
4-060 RD(18)
8-GND1 BK(18)
5-060 RD(18)
9-GND1 BK(18)
3
2
1
3
2
1
3
2
1
2-060 RD(18)
3-GND1 BK(18)
C
A
B
2
3
1-060 RD(18)
X280-U
020 WH (14)
T104 WH(16)
T103 WH/BK(18)
19
20
EVD7
EVD6
S120 GN/WH(18)
S119 BN/GN(18)
10-GND1 BK(18)
12-GND1 BK(18)
SQ1
SQ2
U135 BU/BK(18)
20-GND1 BK(18)
13
T113 BN/BK(16) 15-GND1 BK(18)
060 RD(14)
060 RD(14)
7-GND1 BK(18)
20
18
U118 YE/RD(20)
V1 WH (20)
H2 WH (20)
U130 GN/VT(18)
FC1
6-060 RD(18)
16-GND1 BK(18)
U129 BK/WH(18)
1-GND3 BK(18)
2-GND2 BK(18)
3-GND2 BK(18)
15
HA2
T115 BU/RD(16)
23-GND1 BK(16)
040 RD/BU (16)
B-020A RD/GN(18)
P RD (20)
B1 RD (20)
O1 BK (14)
D1 RD (14)
U RD (20)
V RD (20)
Q RD (20)
C1 RD (20)
W RD (20)
T RD (14)
S101 OR(16)
S121 BK(16)
120Ω
4
10
Hydraulic Generator ValveOption
X250-1
X250-9
X250-16
X250-28
X250-19
X250-23
X250-35
X250-38
X250-32
X250-33
X250-27
X250-36
X250-15
X250-21
X250-13
X250-14
X250-7
X250-2
X250-29
X250-25
X250-12
X250-26
X250-8
X250-24
X250-34
X250-5
X250-41
X250-40
26
27
T126 BU(18)
T127 WH/RD(18)
34
35
T134 GN/BK(18)
T135 BN/BK(18)
29
38
T129 OR/BK(18)
T138 OR/RD(18)
40
39
T140 BN/BU(18)
T139 BN/GY(18)
X59-A
X59-B
X59-D
X59-E
X59-F
X59-G
X59-J
X59-H
X280-A
X280-B
X280-D
X280-E
F
G
H
D
C
B
E
A
D
C
B
A
H
G
F
E
21 3 4 6 7 8
5
1 2 3 6 7 8
标记
处数更改文件号
日期
Electrical
Schematic
2
3 C
X280-F
X280-G
X280-J
X280-H
X250-17
X250-4
EVD14
PVG Power
Platform
Power 1
Chassis
Power
MC2M Power
Radiator
Control
System Power
Control In
Horn Control
Horn
System Power
Control Out
MC2M Power
Sensor
Power
Platform
Power 2
Pump Contactor
Engine Start
Air Filter
CANL
CANH
Lower Boom Pressure Signal
Main Boom Lift Down Proximity Switch 2
Main Boom Lift Down Proximity Switch 1
Key Switch Signal
By-Pass Switch Signal
CANL
CANH
PVG Power
Negative
Negative
Platform Power 1
Platform Power 2
System Power Control Out
System Power Control In
CHASSIS MC2M
Overload Indicator
Alarm Buzzer
U Turn Steer Valve
Crab Steer Valve
Cooling Fan Reverse Valve
Forward Valve
Reverse Valve
Left Floating Valve A
Left Floating Valve B
Right Floating Valve A
Right Floating Valve B
Rear Axle Aligned Switch
Right Floating Feedback (NO)
Front Axle Aligned Switch
Left Floating Feedback (NO)
Right Floating Feedback (NC)
Left Floating Feedback (NC)
00006819
This Electrical Diagram Is Suitable For Models
BA28RTBA24RT
Power Negative
Engine Running
Key Switch
Emergency Pump:Start Switch
Engine Start/Stop Switch
Turret Swing Right Switch
Flashing Beacon
Ground
E-Stop
Fuel Level
Sensor
Turret Swing Frontal Left Proximity Switch
Horn
Left Steering Valve
Right Steering Valve
Parking Brake Valve
Lower Boom Lift Up/Extend Switch
Lower Boom Lift Down/Retract Switch
Lower Boom Lift Down Proximity SWitch2
Lower Boom Lift Up Limit Switch 2
Lower Boom-In Limit Switch 2
Engine Hood Open Limit Switch
Chassis Tilt Sensor
By-Pass Switch
Differential Lock Valve
Cooling FanValve
Turret Swing Left Switch
Turret Swing Frontal Right Proximity Switch
Turret Swing Frontal Central Proximity Switch
Lower Boom Lift Down Proximity SWitch1
Lower Boom Lift Up Limit Switch1
Lower Boom-In Limit Switch 1
Hydraulic Oil Temperature
Buzzerreserved
Horn Switch
Main Boom Lift Up Switch
Jib Lift Up Switch
Jib Lift Down Switch
Platform Rotate Left Switch
Platform Level Up Switch
Deadman Switch
Main Boom Lift Down Switch
Main Boom Extend Switch
Main Boom Retract Switch
Platform Rotate Right Switch
Platform Level Down Switch
L BK (20)
14
SA1
S32
Q1 BK (14)
I1 RD (14)
J1 RD (14)
G1 RD (20)
F1 RD (20)
26
25
7
23
120Ω
3
4
2
5
6
CANVIEW4
1
M1 WH (16)
N1 WH (16)
K BN (16)
E YE (20)
H GN (20)
L1 WH (16)
K1 WH (16)
CAN6H YE(20)
CAN6L GN(20)
1-050 OR (16)
X201 RD(12)
1
2
3
4
CBO1
CAN5H YE(22)
CAN5L GN (22)
2-050 WH (22)
28-GND1 BK (22)
U
S
1
21
4
EVD1
2
3
13
15
16
17
18
EVD2
EVD3
EVP2
EVD5
EVP1
EVD4
FS1
RS1
3
T
26
1
17
5
6
7
8
9
10
11
12
13
14
2
16
15
23
24
5
17
37
HA3
18
P
T
S
36
T136 BU/WH (18)
4-GND1 BK(18)
38
U
37
28
30
FC2
27
29
4
33
34
35
SQ3
T
U
U
T
T
S
U
7
T107 WH(18)

Related product manuals