EasyManua.ls Logo

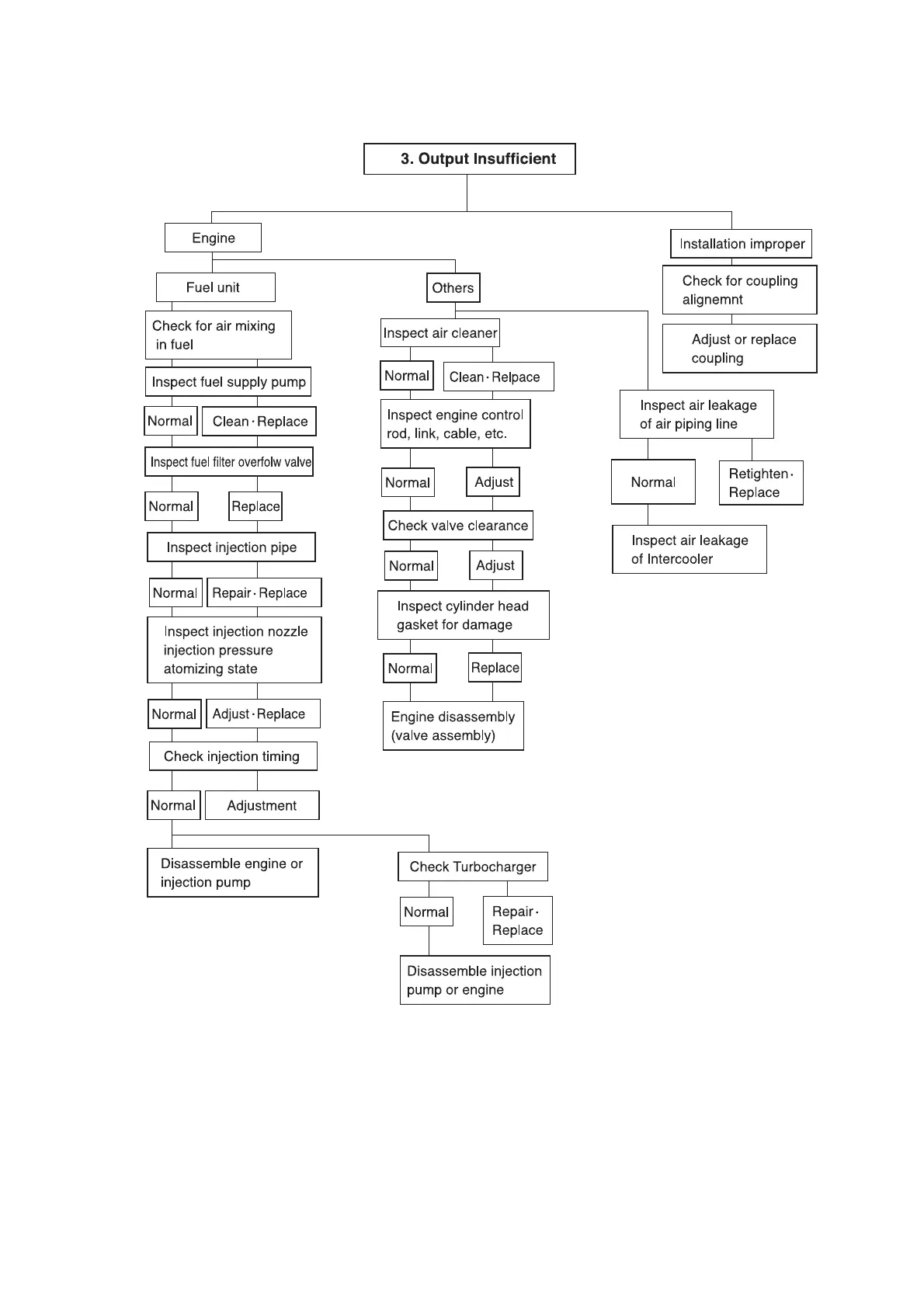
Doosan D1146 - Output Insufficient

Doosan D1146
179 pages
Print Icon
To Next Page IconTo Next Page
To Next Page IconTo Next Page
To Previous Page IconTo Previous Page
To Previous Page IconTo Previous Page
Loading...
- 55 -

Related product manuals