EasyManua.ls Logo

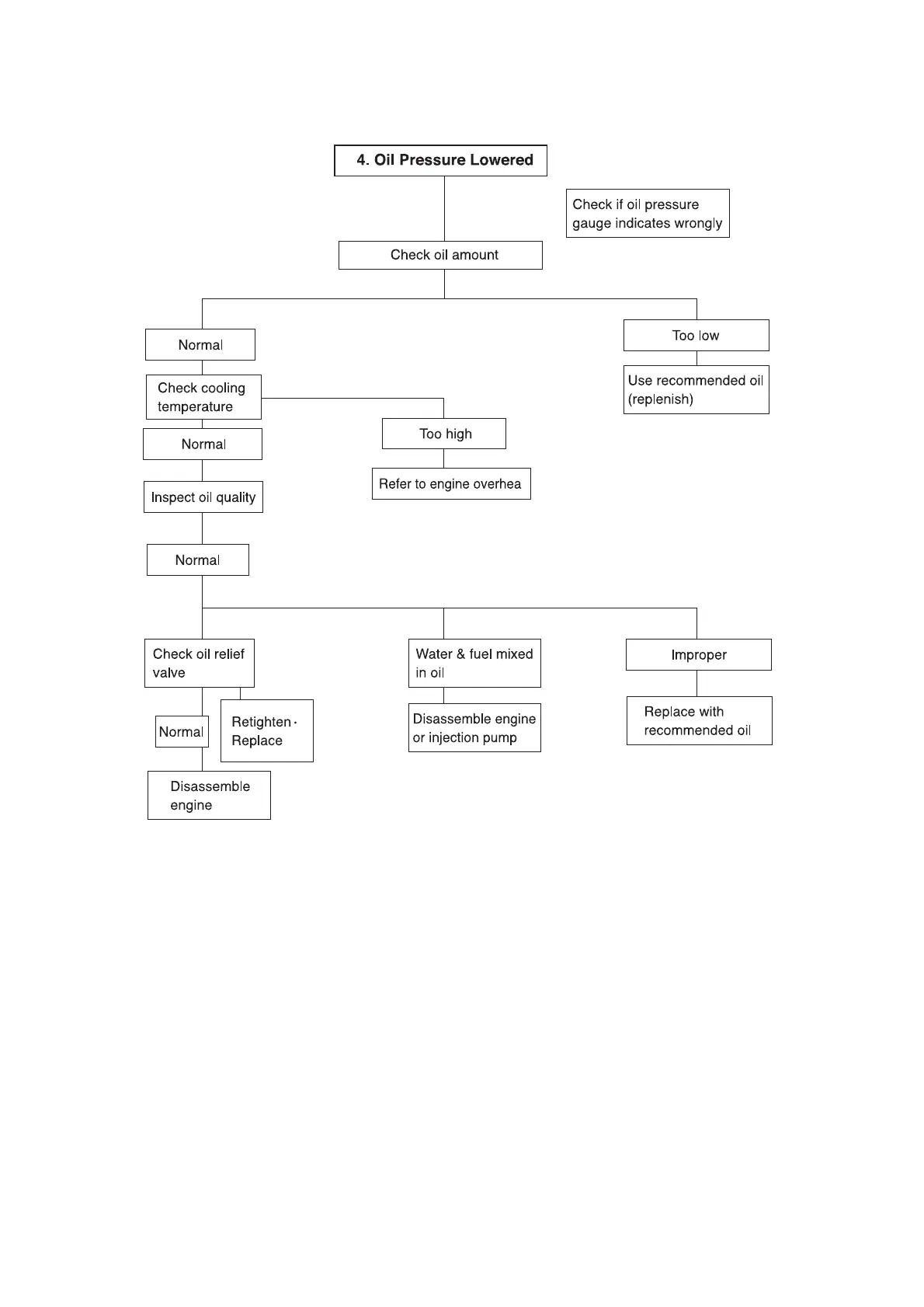
Doosan D1146 - Oil Pressure Lowered

Doosan D1146
179 pages
Print Icon
To Next Page IconTo Next Page
To Next Page IconTo Next Page
To Previous Page IconTo Previous Page
To Previous Page IconTo Previous Page
Loading...
- 56 -

Related product manuals