EasyManua.ls Logo

Doosan D25G - Diagram of Delayed Engine Shutdown System

Doosan D25G
74 pages
Print Icon
To Next Page IconTo Next Page
To Next Page IconTo Next Page
To Previous Page IconTo Previous Page
To Previous Page IconTo Previous Page
Loading...
Vehicle System Testing and Adjusting 45
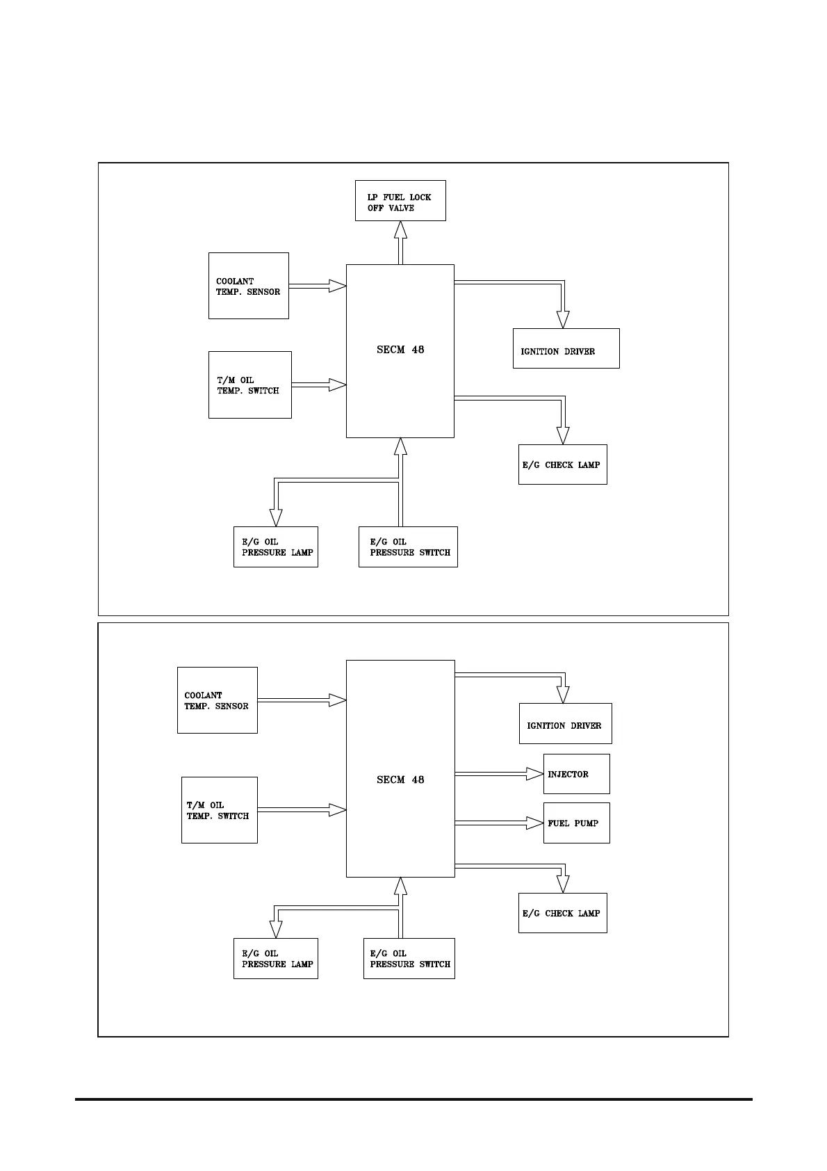
Diagram of Delayed Engine Shutdown System
G20/25/30G G424F(E) ENGINE
LP
TRUCK
G20/25/30G G424F(E) ENGINE
GAS TRUCK

Table of Contents

Other manuals for Doosan D25G

Related product manuals