EasyManua.ls Logo

DuroStar DS13000E - Wiring Diagram

Default Icon
66 pages
Print Icon
To Next Page IconTo Next Page
To Next Page IconTo Next Page
To Previous Page IconTo Previous Page
To Previous Page IconTo Previous Page
Loading...
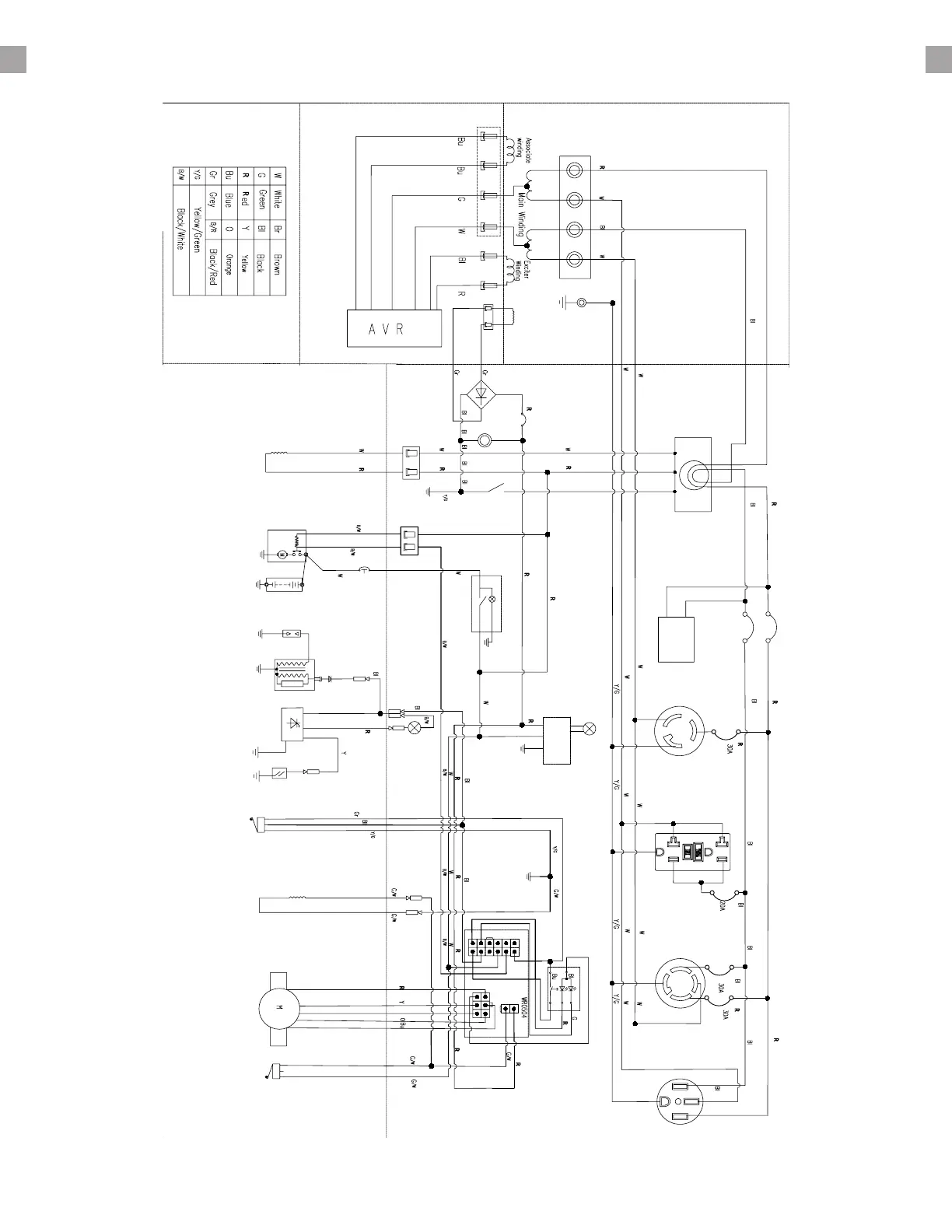
WIRING DIAGRAM
58
Motor
Battery
Idle�Solenoid�Valve
One-push�Start�Button
Ignitor
CONTROL�PANEL
Energy-saving
Switch
AVR
Current
Transformer
Charger�LED
Battery�Switch
Fuel�Solenoid�Valve
Stepping�Motor
Engine
O
Protection�Switch�1
Oil�Sensor
Ignition�Coil
Oil�Protector
�Protection�Switch�2
V.F.T
Charger
Spark�Plug
DC�Winding
Fuse
P
发电机
Y/G

Related product manuals