EasyManua.ls Logo

DYNACO Stereo 80 - Page 18

DYNACO Stereo 80
21 pages
Print Icon
To Next Page IconTo Next Page
To Next Page IconTo Next Page
To Previous Page IconTo Previous Page
To Previous Page IconTo Previous Page
Loading...
00601P 2 3
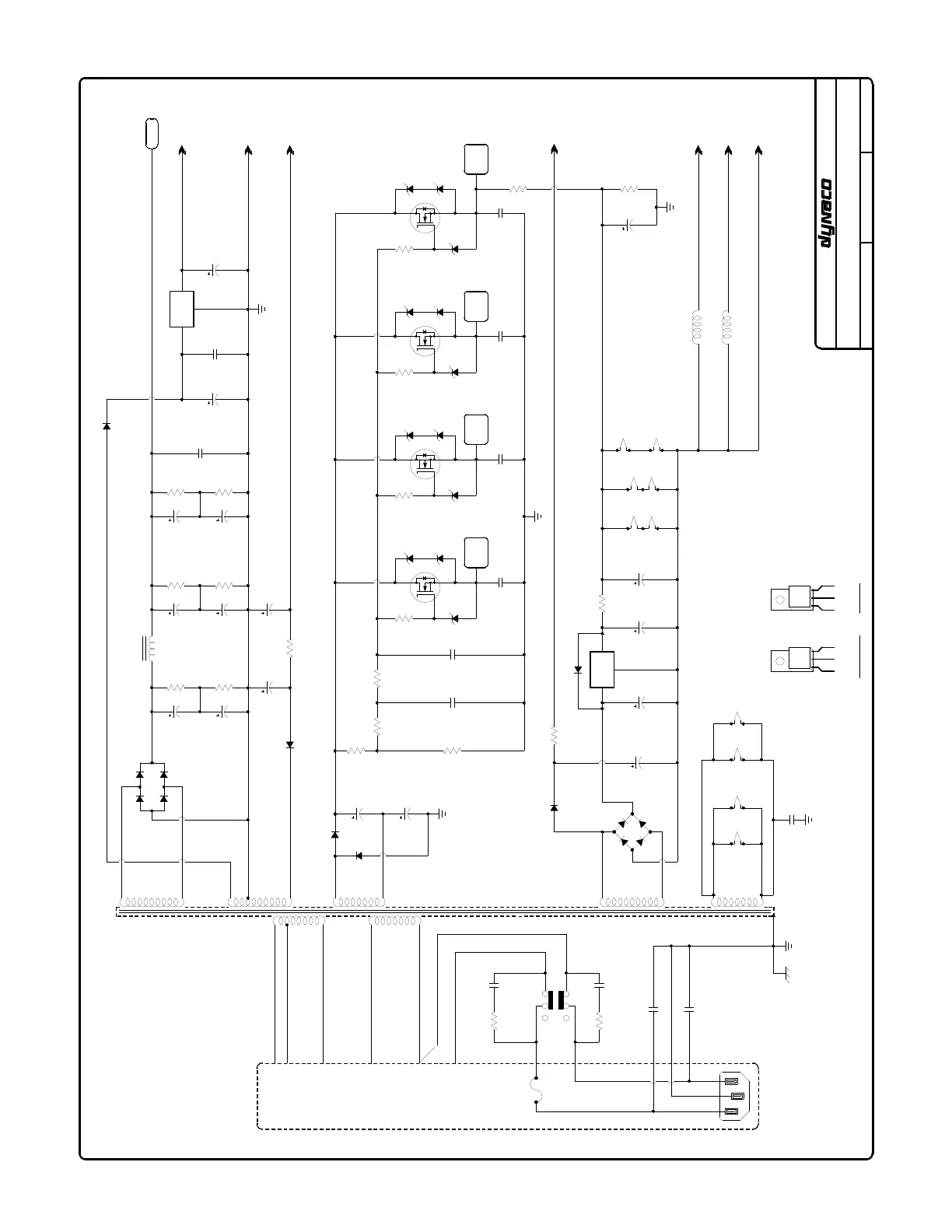
STEREO 80 POWER SUPPLY SECTION
3 MAR 95 OFREV PAGE DWG#
270uF
7A / 100V
T1
SW1
100
F1
120 VAC X 2
50/60 Hz
(100V TAP)
BRN
BRN/WHT
WHT
BLK
BLK/WHT
3.5A / 220V
BLK
RED
C251
R201A
ON
C253
C254
POWER
ENTRY
MODULE
OFF
AC POWER
300V
C204
L1 = .32h @ 360mA
680uF
300V
C206
.68uF
630V
C210
R213
470
ZD1
Q1 Q2
C220
.047uF
630V
R214
470
ZD4
C221
.047uF
630V
12V 12V
ZD2
200V
5W
ZD5
200V
5W
G
D
S
G
D
S
1M
1W
R211
4.7M
R215
470
ZD7
Q3 Q4
C222
.047uF
630V
R216
470
ZD10
C223
.047uF
630V
12V 12V
ZD8
200V
5W
ZD11
200V
5W
G
D
S
G
D
S
R209
264K
R210
RED
ORN
FWB1
YEL
V1
4
5
C224
4200uF
4
4
4
5
5
5
V5
V6
V2
100uF
C214 C215
100uF
R208
2.4K, 3W
U2
7815
I
G
O
35V
C225
470uF
35V
R219
5.2 ohms, 3W
56uF
C216
400V
56uF
C217
400V
100V 100V
VIO
VIO
D7
D8
C226
470uF
35V
1M, 1W
R217
264K
R218
10uF
C227
250V
U1
7812
O
G
I
D2
D4
D1
D6
470uF
C211
35V
.022F
C212 C213
10uF
9 9
ZD3
200V
5W
ZD6
200V
5W
ZD12
200V
5W
ZD9
200V
5W
D3
D5
BLU
K1
K2
SHIELDS
XMR
D9
YEL
(GRN/YEL)
680uF
300V
C207
.68uF
630V
C218
M1
K1
K2
M2
+12V
GND
- 60V
4.7M
R212
C219
.68uF
630V
250V 35V
C208
C209
680uF
680uF
300V
300V
C205
270uF
300V
47K
5w
R202
47K
5w
R203
47K
5w
R204
47K
5w
R205
47K
5w
R206
47K
5w
R207
HV OUT - TO T2 / T3
C252
R201B
100
120V
100V
0.0V
120V
0.0V
L
N
(FAST BLOW)
7A / 120V
3.5A / 240V
C251 THROUGH C254
ARE .01uF, 1.4kV
G
4
3
6
10
8
9
5
7
GRN
2
7
V3 V4 V7 V8
2 2 2
7 7 7
I G O
G D S
7812, 7815 IRF 830
D1 - D11 = 2.5A, 1KV
ZD2, 3, 5, 6, 8, 9, 11, 12 = 1N5388B
Q1 - Q4 = IRF830
ZD1, 4, 7, 10 = 1N5242B
C228
.022uF
GRN
250V
GRN
GRN
C229
100uF
35V
D11 R220
39 ohm
+475V
A
+475V
B
+475V
C
+475V
D
+480V

Related product manuals