EasyManua.ls Logo

elco THISION S PLUS - Electrical Connection

elco THISION S PLUS
68 pages
Print Icon
To Next Page IconTo Next Page
To Next Page IconTo Next Page
To Previous Page IconTo Previous Page
To Previous Page IconTo Previous Page
Loading...
27
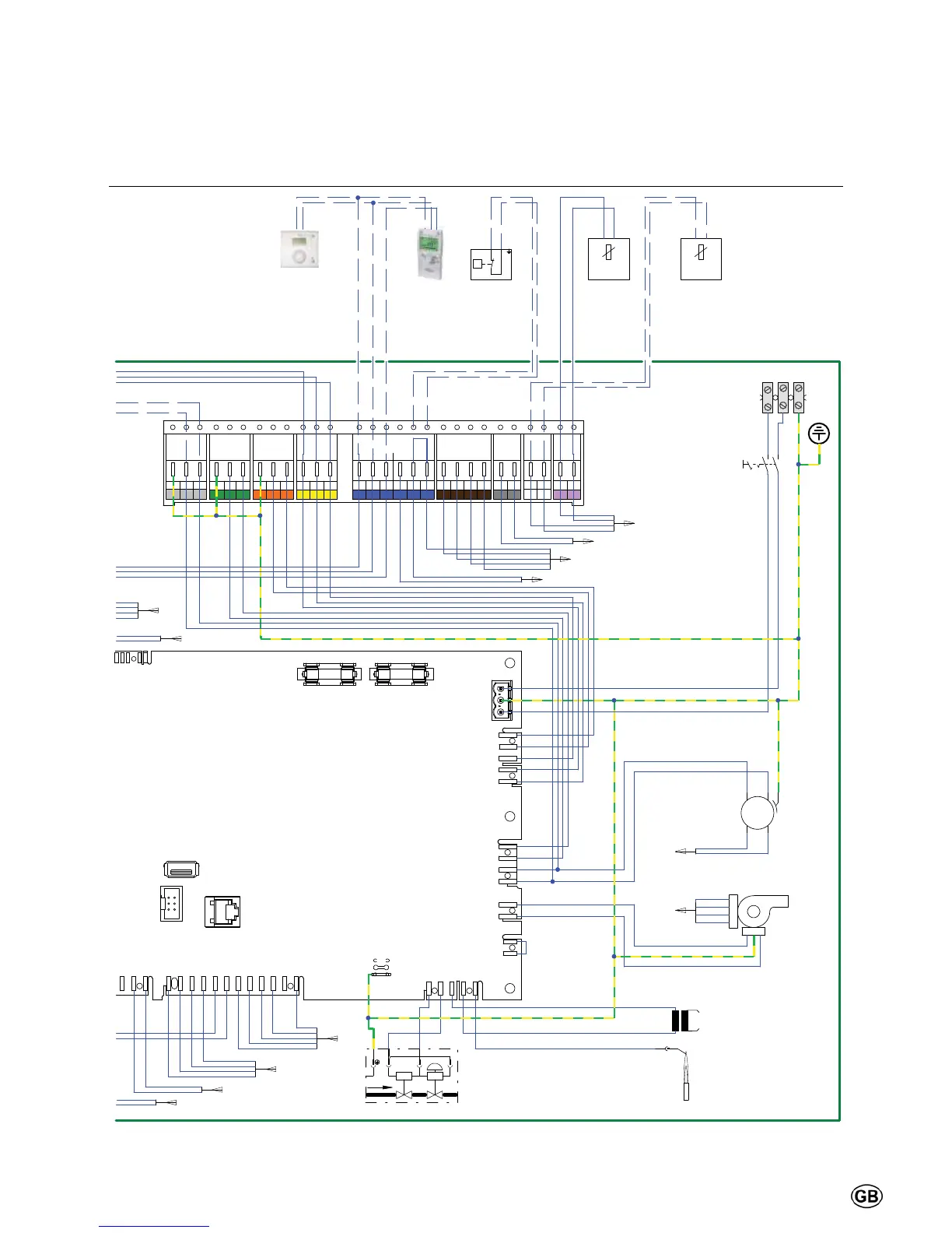
Installation
Electrical connection
Electrical diagram - accessories
230 V~
Clip-In
230 V~
QX1
230 V~
QX2
230 V~
QX3
QAA75
PE
N
L
1 2 3
4 5 6 7 8 9
10 11
12
N
HZ
WW
CL-
G+
13 14 15 16 17 18
CL+
PE
N
L
PE
N
L
H1
GND
H6
GP
BX1 BX2
19 20 21
GND
22
GND
H5
GND
23 24
B9
GND
SE
TNK
B3
27 28
GND
25 26
0
I
/1.G8
/1.H7
/1.G8
/1.H7
/1.D7
2 1 3
X1a
X1d
X1c
X1e
X18a
X2a
X17
X5b
X16a
X13
X60
X12
RF
OCI430
AGU2.56...
1
2
2
1
2
1
4
3
1
2
3
4
5
1 2 3 4 5
54321
10
9876
1211
876
12
3
45
LMS 14...
/1.D7
/1.F11
/1.F11
QAC34
QAZ36
/1.C10
/1.D10
/1.C10
/1.D10
2 3
-S4
1
2
3
4
1
PE
E
C
D
B
1
2
3
4
2
1
5
G
M
1~
PWM
L
N
PE
+
-
1
2
-Y2
Y1
Y2
2 1
PE
F
G
F
-B9
1 2
-B3
B
M
-S2
1 2
PE
P
2 31
-RG2
QAA75
C
B
E
D
L
N
PE
B3
GND
B9
GND
GND
H5
GND
H1
GND
GND
H6
BX1
BX2
**
1
2
3
4
3
4
LMS 2x T6,3A H 250V
2
1
*
GND
H5
H6
BX1
GND
BX2
GND
B3
GND
B9
GND
H1
GND
Blocking contact
Power supply
Fuse10A
230V~50Hz
Room module 1
QAA55/
Gas pressure
switch
(accessory)
Outdoor sensor
DHW sensor
(Thision S Plus 34-54 accessory)
Room module 2
(accessory)
Remove bridge
when connecting
an appliance
**
*
21
-RG1
QAA55

Other manuals for elco THISION S PLUS

Related product manuals