EasyManua.ls Logo

Electrolux Wascator W100 - Page 52

Electrolux Wascator W100
134 pages
Print Icon
To Next Page IconTo Next Page
To Next Page IconTo Next Page
To Previous Page IconTo Previous Page
To Previous Page IconTo Previous Page
Loading...
Service
Manual
12. Function Sequences
12
10 9003
Type
Page
Edition
F2
K51
C
X3:9
X3:7
X85:1
A:3
M
A
B
E
7
5
11
22
9
S5
24
K1
K4
K4
K1
K4
21
23
M1
16
15 14
a
a
a
b
ab
b
5
1
6
10
a
18
4
3
A1
A2
A1
A2
22
21
A
X83
X183
X85
L1
L2
L3
6
4
2
5
3
1
64
2
5
31
311
312
313
323
324
303
306
305
304
301
302
3
4
1
2
a
b
a
b
5
2
1
4
3
6
X25
X25
X3
X3
18
Row no.
0
Normal 95°
Normal 60°
Normal 40°
Mild 30°
Wool 40°
Perm. press 40°
Perm. press 60°
Perm. press 95°
1444
Programmer
1442
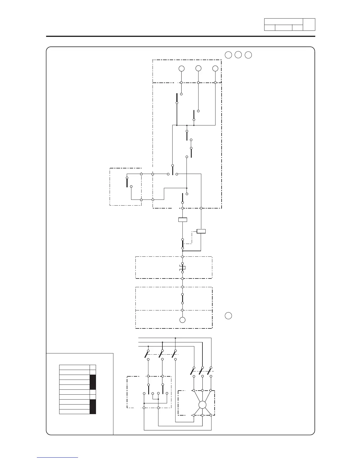
A B E = Power supply. Points A
and B, see function diagram ''Safety
lock and power supply''. Point E, see
function diagram ''Water filling''.
(1) Timer, row 7a
TM direct
(2) Timer, row 5a
Tm direct/Level 0
(3) Timer, row 11a
Gentle action
(4) Timer, row 22b
Gentle action
(5) Timer, row 9
a: Normal action b: Spin 1
(6) Program selector,
row 18
(7) Timer, row 24b
Normal action
(8) Contactor coil
Motor, wash speed
(9) Contactor coil
Motor, spin
(10) Contactor
Motor, spin
(11) Overheating protection M1
(12) Relay, timer
rapid advance
C = Power supply, see function
diagram ''Safety lock and power
supply''.
(13) Contactor K1
Motor, wash speed
(14) Contactor K1
Motor, spin
(15) Timer, rows 21 and 23 wash
speed-right, wash speed-left
(16) Motor, wash and spin speed
Parent card
Timer
Program
selector
Motor
Timer
Parent card
Timer
Overheating
protection
9

Table of Contents

Related product manuals