EasyManua.ls Logo

Electrolux Wascator W100 - Page 82

Electrolux Wascator W100
134 pages
Print Icon
To Next Page IconTo Next Page
To Next Page IconTo Next Page
To Previous Page IconTo Previous Page
To Previous Page IconTo Previous Page
Loading...
Service
Manual
12. Function Sequences
12
Type
Page
Edition
p<
B1
1
6
6
1
11
12
14
21
22
24
43
3
4
6
X79
X179
X179
X79
A
B
3
5
N
4
8
2
6
S5
S5
S5
P
Y11
Y22
Y12
Y13
Y24
K51
C
A:4
b
a
a
16
12
15
a
b
a
a
b
ab
75
A:9
A:7
9
68
3
5
14 2
5
a
6
a
7
a
14
4
3
C:2
C:13
X76:5
X78:3
X76:3
X76:1
X78:1
X76:6
X78:4
X76:4
X76:2
X78:2
A:2
A:3
C
X182
X182
X82
X82
A
52
2
5
F
14
1560
1548
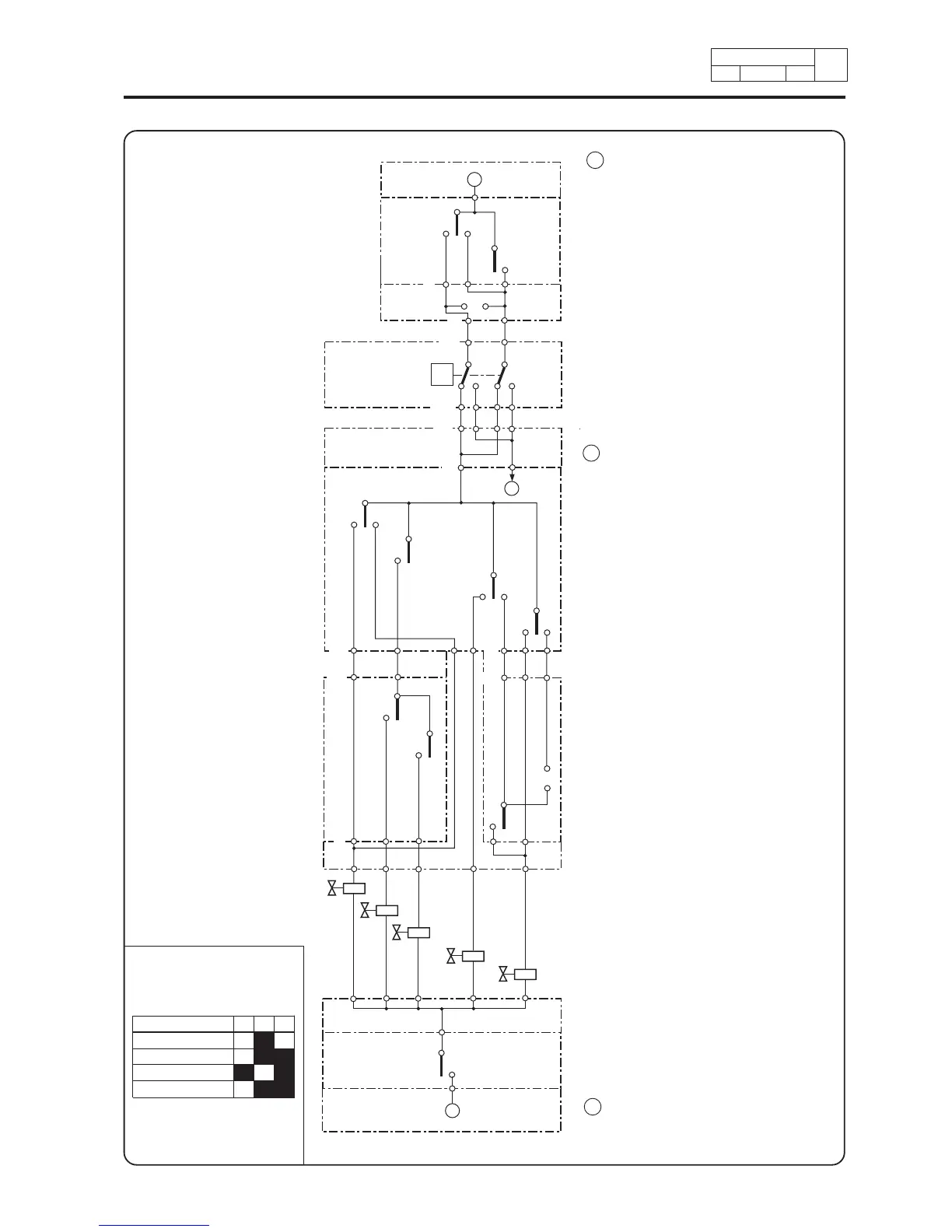
Program Selector
1 Cold
2 Warm
3 Hot
4 Perm. press
5 6 7
B = Power supply, see function diagram
"Power supply and start"
(1) Timer row 3
a : N2 prerinse, rinse 1-4
b : N1 prewash, mainwash
(2) Timer row 5a
N2 prewash
(3) Shackle N
shackle closed: only high water level
shackle cut-off: low and high water level
(4) Level control
F = voltage supply to timer motor, see
section "Programmer supply"
(5) Timer row 4
a:Valve PR+CD+R 1-4 b:Valve prewash
(6) Timer row 8a
Valve mainwash
(7) Timer row 2
a:Valve rinse 4 b:Valve prerinse+prewash
(8) Timer row 6
a:Valve mainwash b:Valve rinse 1-4
(9) Program selector row 5
(10) Program selector row 6
(11) Shackle P
shackle closed: warm rinse water
(not prog. Cold)
shackle cut-off: cold rinse water
(12) Program selector row 7
(13) Water valve Y11, compartment 1, cold
(14) Water valve Y22, compartment 2, hot
(15) Water valve Y12, compartment 2, cold
(16) Water valve Y13, compartment 3, cold
(17) Water valve Y24, drum, hot
(18) Relay, timer rapid advance
C = Power supply, see functiondiagram
"Power supply and start"
Prog.
select
Prog.
select
P-card
Parent card
Timer
Parent card
Timer
Parent card
Level control
Parent
card
Timer
Parent card
12 9005 15

Table of Contents

Related product manuals