EasyManua.ls Logo

Elka ES 40 - Logic Card MO 62 Configuration; 4.1. Operating Mode Settings

Default Icon
16 pages
Print Icon
To Next Page IconTo Next Page
To Next Page IconTo Next Page
To Previous Page IconTo Previous Page
To Previous Page IconTo Previous Page
Loading...
© 1999 ELKA-Torantriebe GmbH & Co. Betriebs KG page ES 25, ES 30, ES 40
4
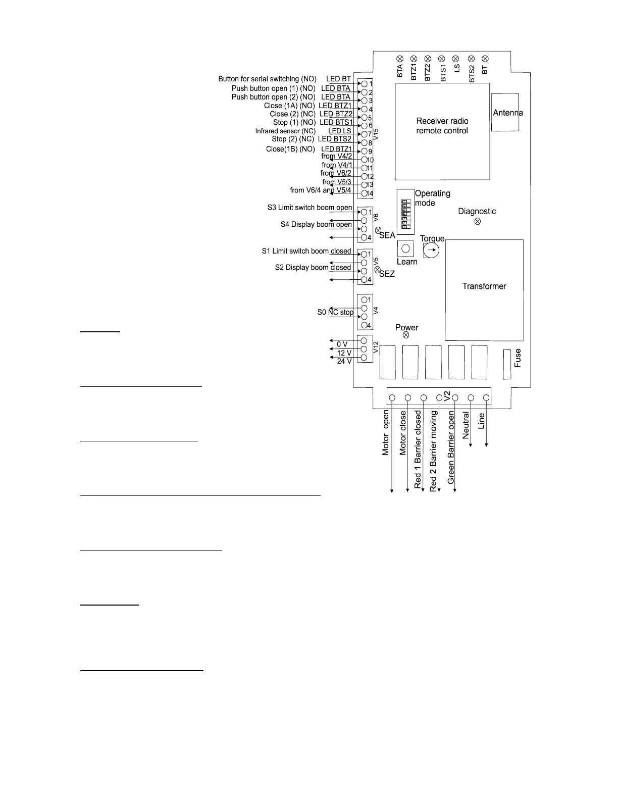
4.1. Operating mode
Switch off the mains supply before
altering the dip switches for operating mode.
S1 (Stop)
S1 on: Logic is switched off.
S1 off: Logic is working.
S2 (Warning before opening)
S2 on: Four seconds warning before opening.
S2 off: No warning before opening.
S3 (Warning before closing)
S3 on: Four seconds warning before closing.
S3 off: No warning before closing.
S4 (Automatic closure when the stored time has elapsed)
S4 on: The barrier closes after the time which was learned (from 5 secs. up to 10 mins.).
S4 off: No automatic closure.
S5 (Reversal on hitting obstacles)
S5 on: The closing boom stops when it hits an obstacle and only moves when a new order is received.
S5 off: The closing boom stops when it hits an obstacle and re-opens immediately.
S6 (Counting)
S6 off: No counting. The barrier closes after one signal to close, even after two signals to open.
S6 on: Counting activated. The barrier closes after two signals to close if there were two consecutive
opening signals.
S7 (Reversal during opening)
S7 off: The barrier always opens completely before reacting to a signal to close.
S7 on: The opening barrier reverses immediately when it receives a signal to close.
4.2. Programming the controller

Related product manuals