EasyManua.ls Logo

Emec VMS MF - Working Mode Information and Alarms

Emec VMS MF
60 pages
Print Icon
To Next Page IconTo Next Page
To Next Page IconTo Next Page
To Previous Page IconTo Previous Page
To Previous Page IconTo Previous Page
Loading...
20
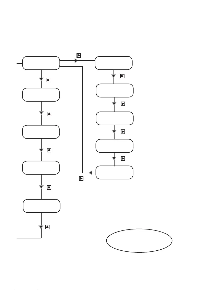
This diagram shows all the
possible alarms.
ALARM
N° 01
ALARM
LEVEL
Key
Key
over
ow
Key
ALARM
stroke
ALARM
POWER
Key
10. Pump’s functions summary- ALARMS
If any alarm is active, in the menù Pump’s functions summary” a general alarm display will show the symbol “#” and the
number of alarm active at the moment. Enter into this menu with “RIGHT” key.
The windows displayed show which alarms are active.
# STROKES
100 SPM
MODE
CONSTANT
SUPPLY
220 VAC
DOSING
0.000 lph
Key
Key
Key
Key
Key
Level alarm: the level probe signals the product
end.
Over flow alarm: signals the working frequency of
the pump is higher than the values on the label.
Power alarm signals the power supply is out of
range (from 180 to 270 VAC).
Stroke alarm signals that it has been set a capacity
higher than the value on the label.
Key
ALARM
BATCH
Key
Batch alarm signals that the pumps has received a
pulse while in Batch working mode.