EasyManua.ls Logo

Emerson Unidrive M201 - Page 139

Emerson Unidrive M201
198 pages
To Next Page IconTo Next Page
To Next Page IconTo Next Page
To Previous Page IconTo Previous Page
To Previous Page IconTo Previous Page
Loading...
SI-Ethernet User Guide 139
Issue: 1
Safety
information
Introduction
Mechanical
installation
Electrical
installation
Getting started Parameters
Key features
and Protocols
PC Applications Security Diagnostics
Glossary of
terms
Index
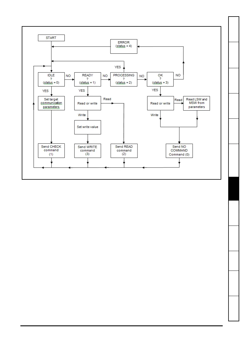
Figure 7-4 Non-cyclic parameter access state machine
NO

Table of Contents

Other manuals for Emerson Unidrive M201

Related product manuals