EasyManua.ls Logo

Emerson Unidrive M201 - Generating the Complete Address

Emerson Unidrive M201
198 pages
To Next Page IconTo Next Page
To Next Page IconTo Next Page
To Previous Page IconTo Previous Page
To Previous Page IconTo Previous Page
Loading...
SI-Ethernet User Guide 17
Issue: 1
Safety
information
Introduction
Mechanical
installation
Electrical
installation
Getting started Parameters
Key features
and Protocols
PC Applications Security Diagnostics
Glossary of
terms
Index
5.6 Generating the complete address
A complete IP address consists of an IP address and a subnet mask, these two
numbers are required to allow communication on Ethernet using TCP/IP.
5.6.1 The IP address
The IP address is made up from four 8 bit decimal numbers (octets) and is written as
follows:
w.x.y.z for example192.168.0.1 (class c)
5.6.2 The subnet mask
The subnet mask defines what part of the address constitutes the subnet within the IP
address and what part of the address constitutes the host address. The subnet mask is
bit-wise ANDed with the address to give the subnet to which the host belongs. A typical
class C subnet mask would be 255.255.255.0, this may alternatively be written as ‘/24’
as in the example below, showing an IP address of 192.168.0.1 with a subnet mask of
255.255.255.0. This alternative notation indicates the number of bits representing the
subnet part of the address, starting from the most significant bit.
Alternative subnet mask notation: 192.168.0.1 /24
5.6.3 Completing the address
To determine which part of the address constitutes the network address and which part
constitutes the node address, the IP address is bit-wise ANDed with the subnet mask.
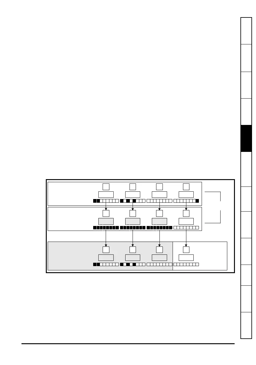
Figure 5-1 shows how the IP address and subnet mask are used to determine the
subnet address and the host address.
Figure 5-1 Completing the address
x yw
z
192 168 0
1
x yw
z
255 255 255
0
x yw
z
192 168 0
0
IP Address
Subnet Mask
Subnet Address
Host
Address
bit-wise AND

Table of Contents

Other manuals for Emerson Unidrive M201

Related product manuals