EasyManua.ls Logo

Enviro MERIDIAN - Vertical Rise with Horizontal Termination Installation (Recommended) - Freestanding; Through Concrete Wall with Vertical Rise Installations - Freestanding

Enviro MERIDIAN
44 pages
Print Icon
To Next Page IconTo Next Page
To Next Page IconTo Next Page
To Previous Page IconTo Previous Page
To Previous Page IconTo Previous Page
Loading...
Wall framing
Wall thimble
Termination cap
Vertical section
of vent pipe
Horizontal frame
for thimble
Clean out tee
90°elbow
Concrete Wall
Wall framing
Wall
thimble
Termination cap
Vertical section of vent pipe
Horizontal frame
for thimble
Clean
out tee
90°elbow
ENVIRO Meridian
Wall strap
Installation
VERTICAL RISE WITH HORIZONTAL TERMINATION INSTALLATION (RECOMMENDED) - FREESTANDING:
A 45° elbow with a rodent screen may be used
in place of the termination cap (or stainless steel
termination hood).
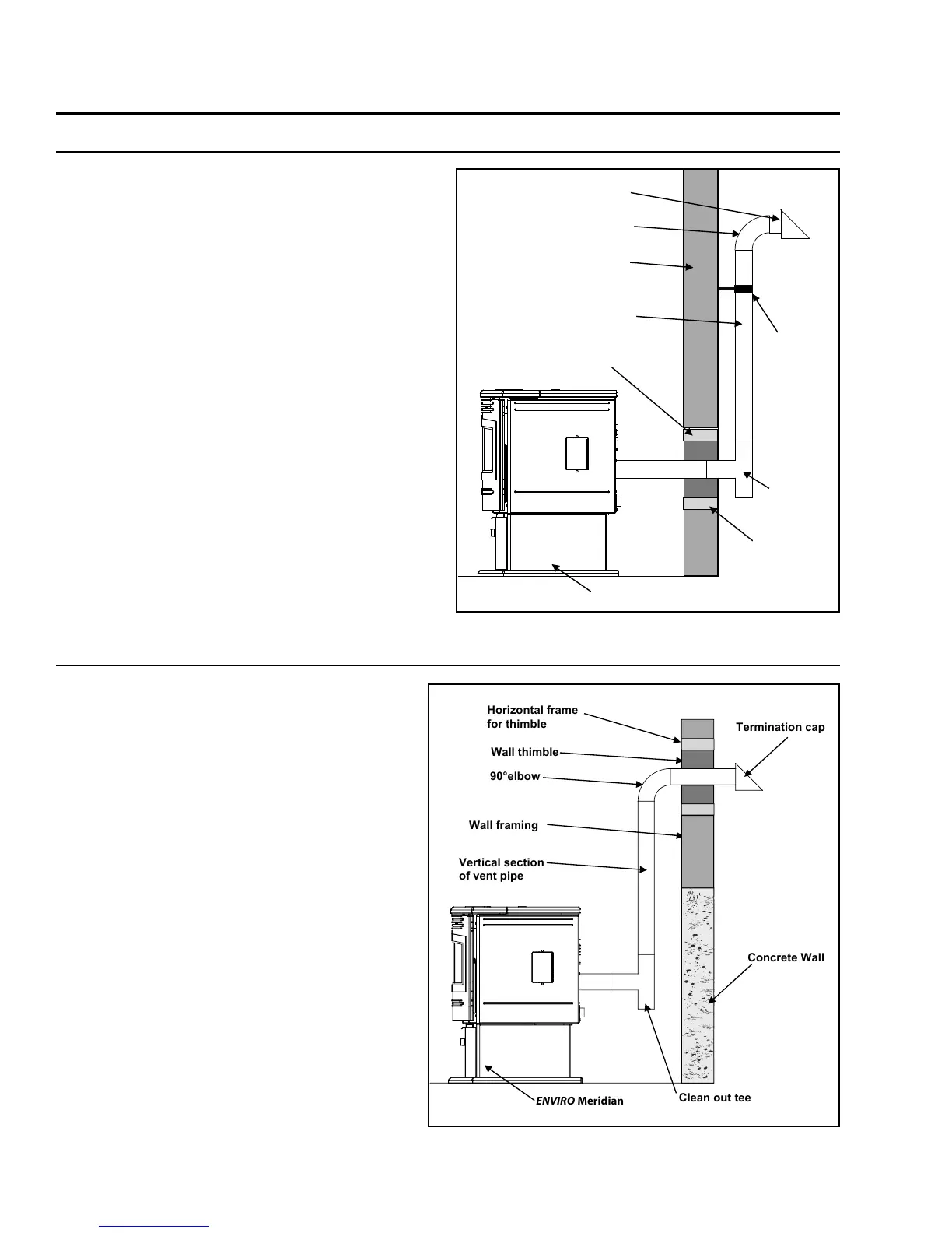
THROUGH CONCRETE WALL WITH VERTICAL RISE INSTALLATIONS - FREESTANDING:
A 45° elbow with a rodent screen may be used
in place of the termination cap (or stainless
steel termination hood).
This is the recommended installation to use if
there is a concrete or retaining wall in line with
exhaust vent on pellet stove.
The termination must be 12 inches (30 cm)
from the outside wall and 12 inches (30 cm)
above the ground.
Figure 26: Vertical rise with Horizontal Termination.
Figure 25: Through Wall with Horizontal Termination.
20

Table of Contents

Other manuals for Enviro MERIDIAN

Related product manuals