EasyManua.ls Logo

ESAB ESP-400C - Section 4 Operation Guide; Introduction and Power Control; Control Panel Overview and Indicators

ESAB ESP-400C
120 pages
Print Icon
To Next Page IconTo Next Page
To Next Page IconTo Next Page
To Previous Page IconTo Previous Page
To Previous Page IconTo Previous Page
Loading...
SECTION 3 Installation
ESP-400C Plasma Power Source
3-10
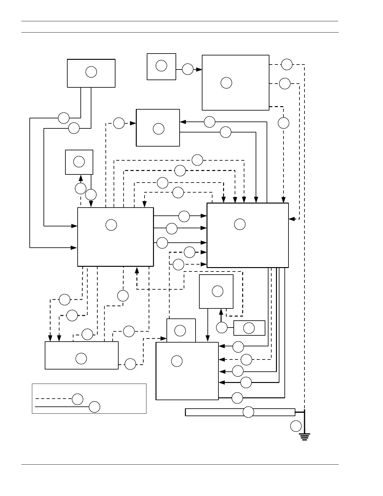
3.8 System Interconnecting Block Diagram with Manual Flow Control
1
2
3
4
5
6
7
8
9
10
11
12
13
14
15
16
17
18
19
20
21
22
23
24
25
26
27
28
29
30
31
32
33
34
35
36
37
38
39
40
41
42
43
44
46
47
5
45

Table of Contents

Related product manuals