EasyManua.ls Logo

ESAB Warrior 500 - Wiring with Heat

ESAB Warrior 500
43 pages
Print Icon
To Previous Page IconTo Previous Page
To Previous Page IconTo Previous Page
Loading...
43
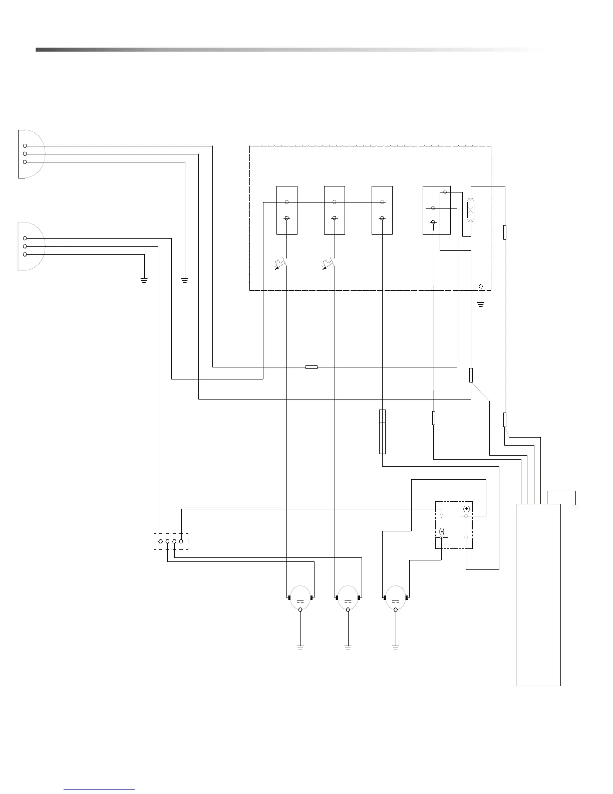
Wiring with Heat
WHT
-RECTIFIER
~
~
RED
-CB
-CB
BLACK
RED
BLACK
WHITE
YELLOW
WHITE
HEATER
GRN
BLUE
FUSE
5 AMP
MM
-VACUUM
MMMM
-VACUUM
M MM
-PUMP
-VACUUM-VACUUM-PUMP
SWITCHSWITCHSWITCH
MOTOR
MOTOR
MOTOR
-POWER
CORD
-PANEL
-POWER
CORD
-HEAT
SWITCH
BROWN ORANGE
RED
YELLOW
BLACK
WHITE
GRN
GRN
WHT
WHT
BLK
BLK
-THERMO
LIGHT
GRN
13AMP 13AMP

Related product manuals