EasyManua.ls Logo

Exmark Laser Z - Kohler 26 HP EFI Units (Low Serial Nos.)

Exmark Laser Z
70 pages
Print Icon
To Next Page IconTo Next Page
To Next Page IconTo Next Page
To Previous Page IconTo Previous Page
To Previous Page IconTo Previous Page
Loading...
- 55 -
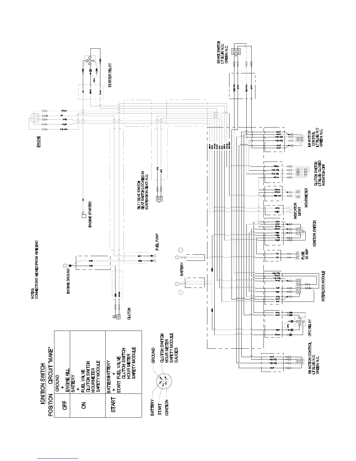
ELECTRICAL DIAGRAM – KOHLER 26 HP EFI UNITS
Serial Nos. 251,999 and Lower

Other manuals for Exmark Laser Z

Related product manuals