EasyManua.ls Logo

Fantech PB110L7 - Diagramas de Cableado; Análisis de Fallas; Instrucciones de Mantenimiento

Fantech PB110L7
20 pages
Print Icon
To Next Page IconTo Next Page
To Next Page IconTo Next Page
To Previous Page IconTo Previous Page
To Previous Page IconTo Previous Page
Loading...
13
fantech
(Negro)
(Azul)
(Marrón)
(Marrón)
Condensador
Conmutación de posición múltiple
Tierra (Verde/Amarillo)
Tierra (Verde/Amarillo)
Tierra (Verde/Amarillo)
(Negro)
(Azul)
(Marrón)
(Marrón)
Condensador
Conmutación de posición múltiple
Tierra (Verde/Amarillo)
Tierra (Verde/Amarillo)
Tierra (Verde/Amarillo)
(Negro)
(Azul)
(Marrón)
(Marrón)
Condensador
Conmutación de posición múltiple
Tierra (Verde/Amarillo)
Tierra (Verde/Amarillo)
Tierra (Verde/Amarillo)
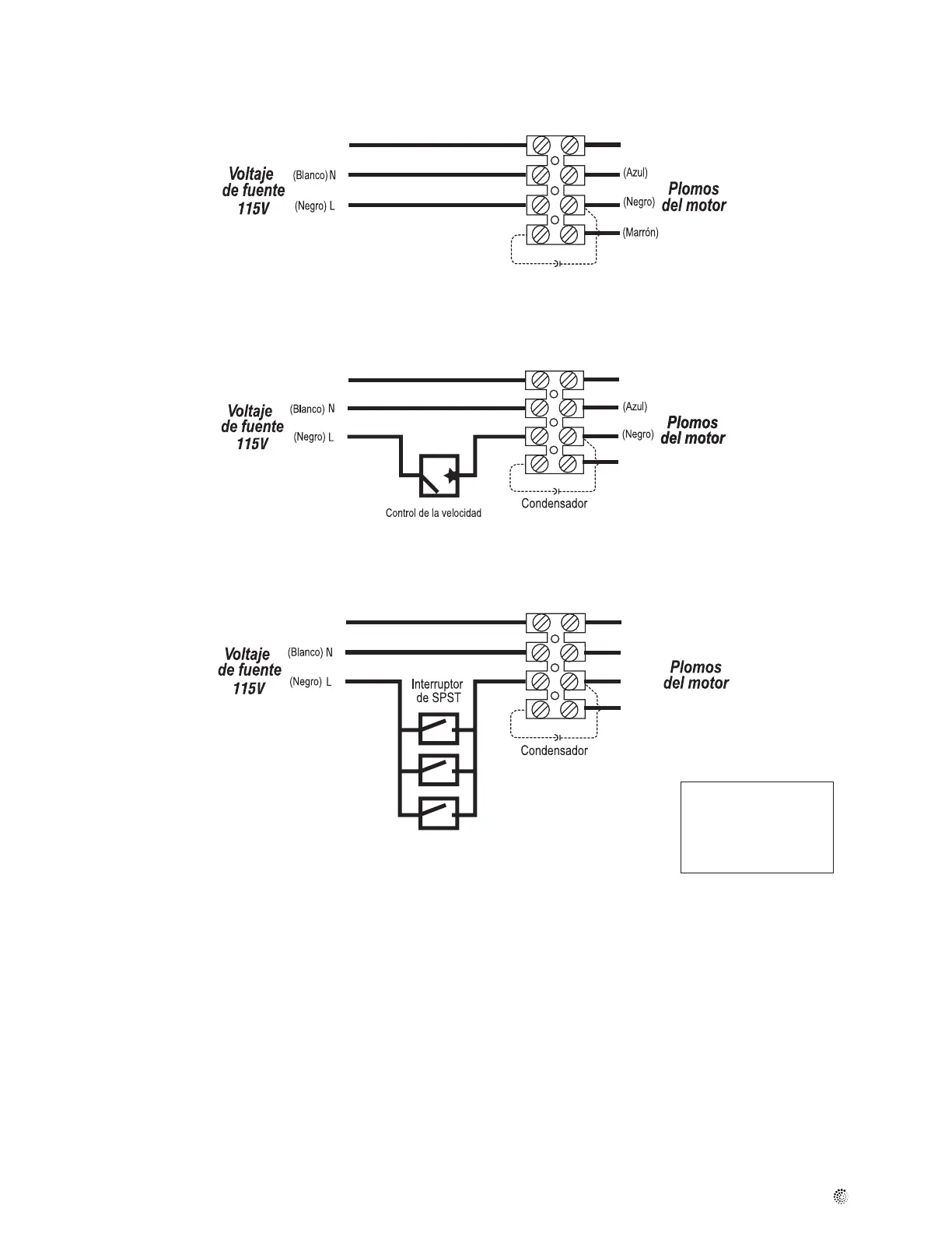
Diagramas de cableado
Diagrama de cableado para conmutación desde varios puntos
Sin controlador de velocidad de motor
Con controlador de velocidad de motor
Advertencia
El par máximo que se puede
aplicar a los tornillos de la
caja de bornes es de 0.79
Nm (7 lb-in).
Análisis de fallas
Si el ventilador deja de funcionar, revise lo siguiente:
1. Consulte los diagramas eléctricos (a la derecha) para asegurar que
las conexiones se hagan correctamente.
2. Revise el cableado del motor, del capacitor y de la alimentación
eléctrica para asegurar el debido contacto.
3. Si es posible, use un comprobador para verificar la continuidad entre
los hilos del motor del ventilador. Para ello, se debe desconectar el
capacitor. (No pruebe el capacitor, ya que no tiene continuidad.) Si los
hilos del motor muestran continuidad, solicite a la fábrica un capacitor
de repuesto.
Instrucciones de mantenimiento
Puesto que los rodamientos del ventilador están sellados y provistos de
lubricante interno, no es necesario aplicarles lubricante adicional.

Related product manuals