EasyManua.ls Logo

FARFISA INTERCOMS Mody Series - Nected to a Door Station

Default Icon
50 pages
Print Icon
To Next Page IconTo Next Page
To Next Page IconTo Next Page
To Previous Page IconTo Previous Page
To Previous Page IconTo Previous Page
Loading...
31
8 GbD-02
4 + 1 intercoms
Sprechanlagen 4 + n
(mit Mithörsperre)
AL
0
127V
230V
+
C+
5
7
3
2
1
6
C
B
C
B
5
7
3
2
1
6
3
2
1
6
CT
+ SM
3
2
1
6
CT
+ SM
xn
1
2
3
4
MD
PA
SE
xn
PE
ErreP/R
Mody
Si 100/SM
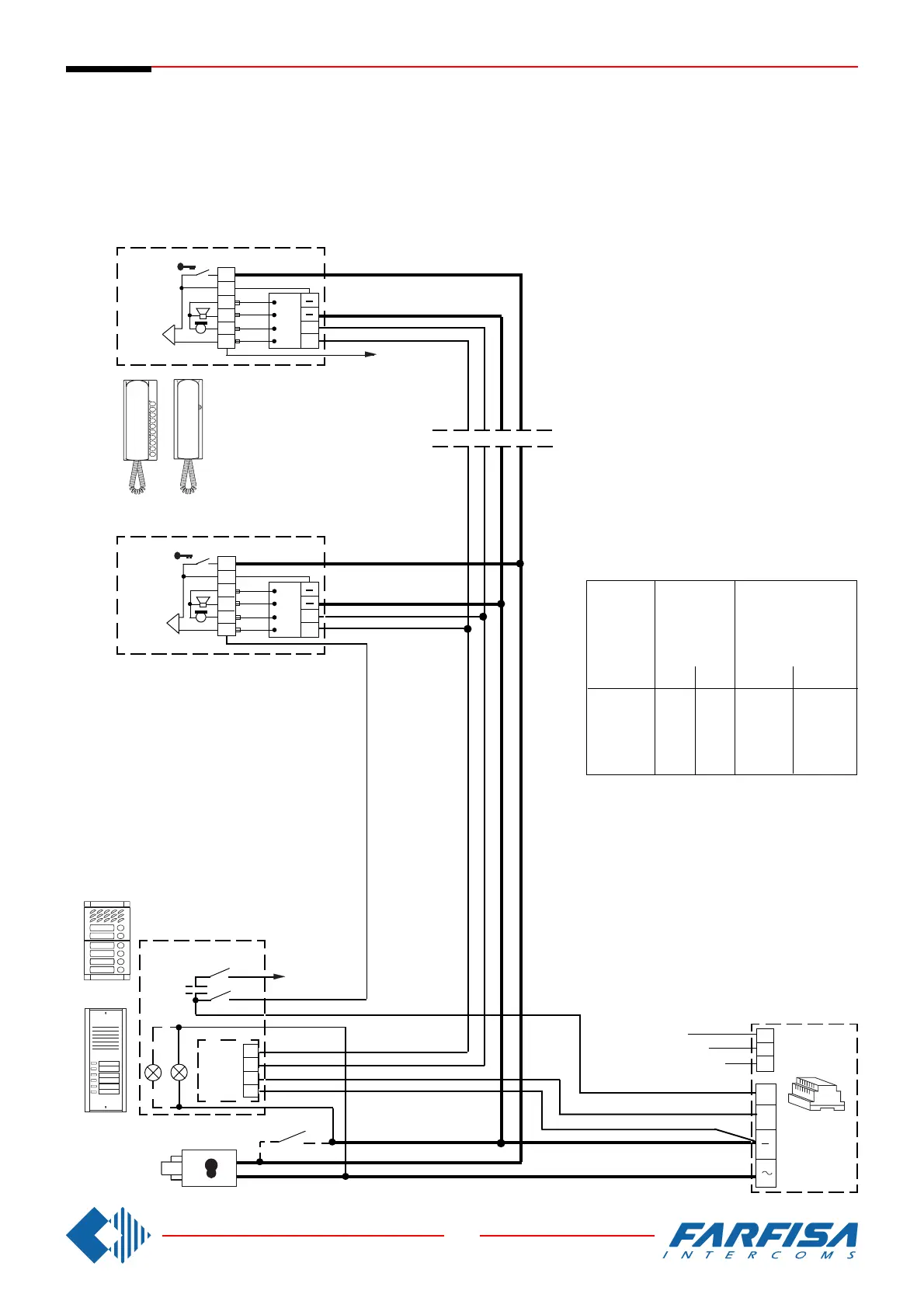
INTERCOMS WITH PRIVATE CONVERSATION MODULE CONNECTED
TO A DOOR STATION.
MEHRFAMILIENHAUS SPRECHANLAGE MIT EINER TÜRSTATION UND
MITHÖRSPERRE.
PT510
PT520
CABLE CROSS SECTION
DURCHMESSER VERBINDUNGENSKABEL
50
100
200
300
mm²
0.25
0.35
0.5
0.75
mm²
0.5
1
2
2.5
door lock and ground
(cables in bold face type)
Türöffner und Masse
(Fettgedruckte
Leitungen)
distance
in metres
Entfernung
in Meter
audio line
and calls
Sprechweg
und
Rufleitungen
mm
0,5
0,7
0,8
1
mm
0,8
1,2
1,6
1,8

Related product manuals