EasyManua.ls Logo

FARFISA INTERCOMS Mody Series - Si 21 MR;1 Intercoms Connected to a Door Station Series Mody

Default Icon
50 pages
Print Icon
To Next Page IconTo Next Page
To Next Page IconTo Next Page
To Previous Page IconTo Previous Page
To Previous Page IconTo Previous Page
Loading...
47
8 GbD-02
W1
MD10ED
MD11ED
MD12ED
1
-
-
A
S
E
C
P
P
E
MD21 ÷ MD228
241D
C
P
P
230V
127V
PRS 210ED
0
PA
(optional)
SE
Si 21MR/1
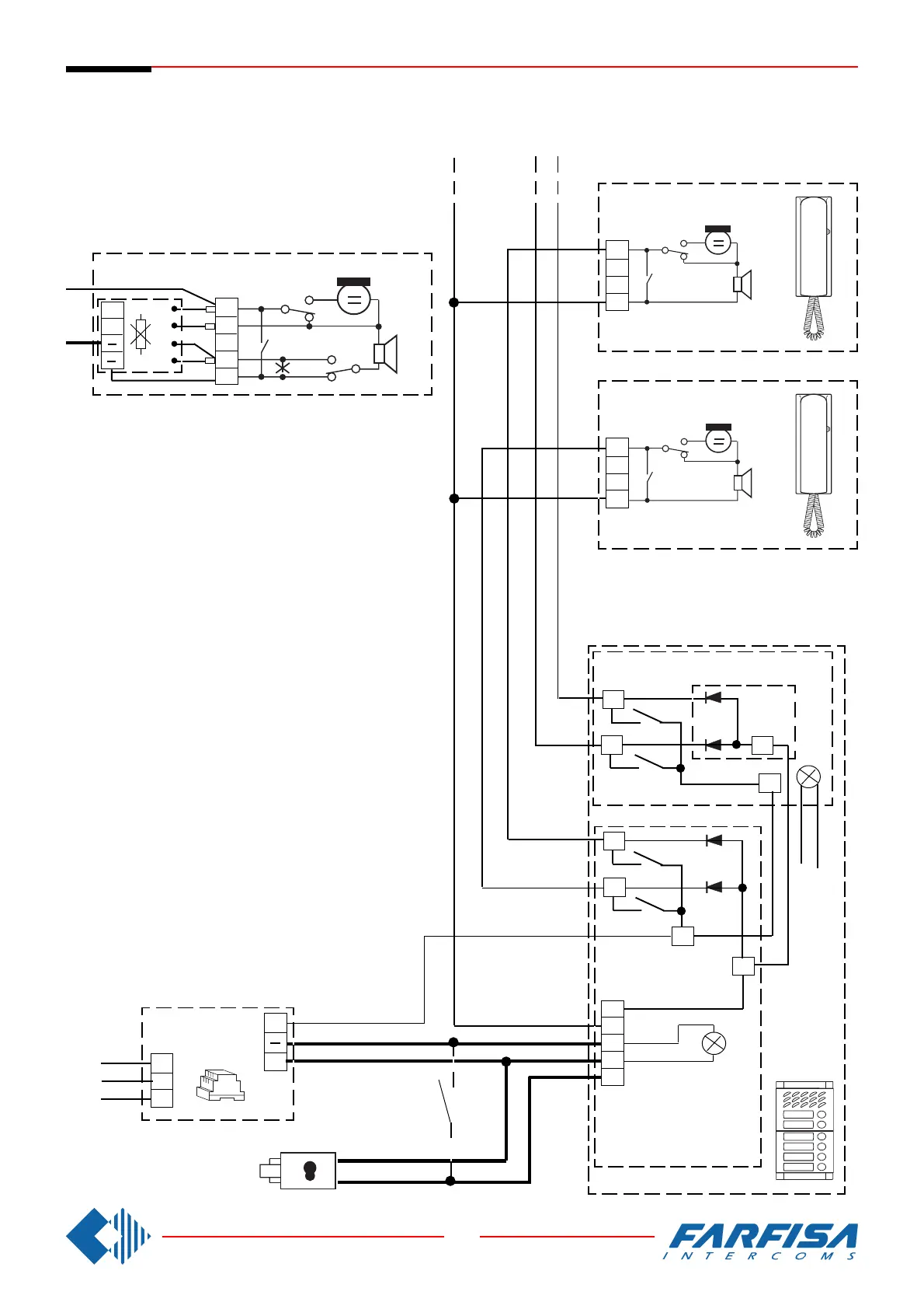
INTERCOMS CONNECTED TO A DOOR STATION SERIES MODY (1+1 system).
MEHRFAMILIENHÄUS SPRECHANLAGE 1+n MIT ElNER TÜRSTATION DER SERIE MODY.
1
3
CT2
PT511E
1
6
2
3
C
B
1
6
3
7
CT
PT511E + SM50
Connection of privacy module SM50 in PT511E intercom.
Einbau eines Mithörsperrmoduls SM50 in einem Haustele-
fone PT511E.
In each intercom it is necessary:
- to cut the jumper (W1) that links the terminals 3 and 7;
- to activate the connection between terminal 7 of the
intercom and the - (minus) of the private conversation
module.
ln jedem Haustelefon muß man:
- die Drahtbrücke (W1) unterbrechen, um die Anschluß-
klemmen 3 und 7 zu trennen;
- die Verbindung zwischen Anschlußklemme 7 des Haus-
telefons und der Anschlußklemme – (minus) des Mithör-
sperrmoduls einsetzen.
1
3
CT1
PT511E
R1
C-
A
1+1 intercom systems
Sprechanlagen 1+n

Related product manuals