EasyManua.ls Logo

FARFISA INTERCOMS PT520W - Si 100: Intercoms Connected to a Door Station

Default Icon
50 pages
Print Icon
To Next Page IconTo Next Page
To Next Page IconTo Next Page
To Previous Page IconTo Previous Page
To Previous Page IconTo Previous Page
Loading...
22
8 GbD-02
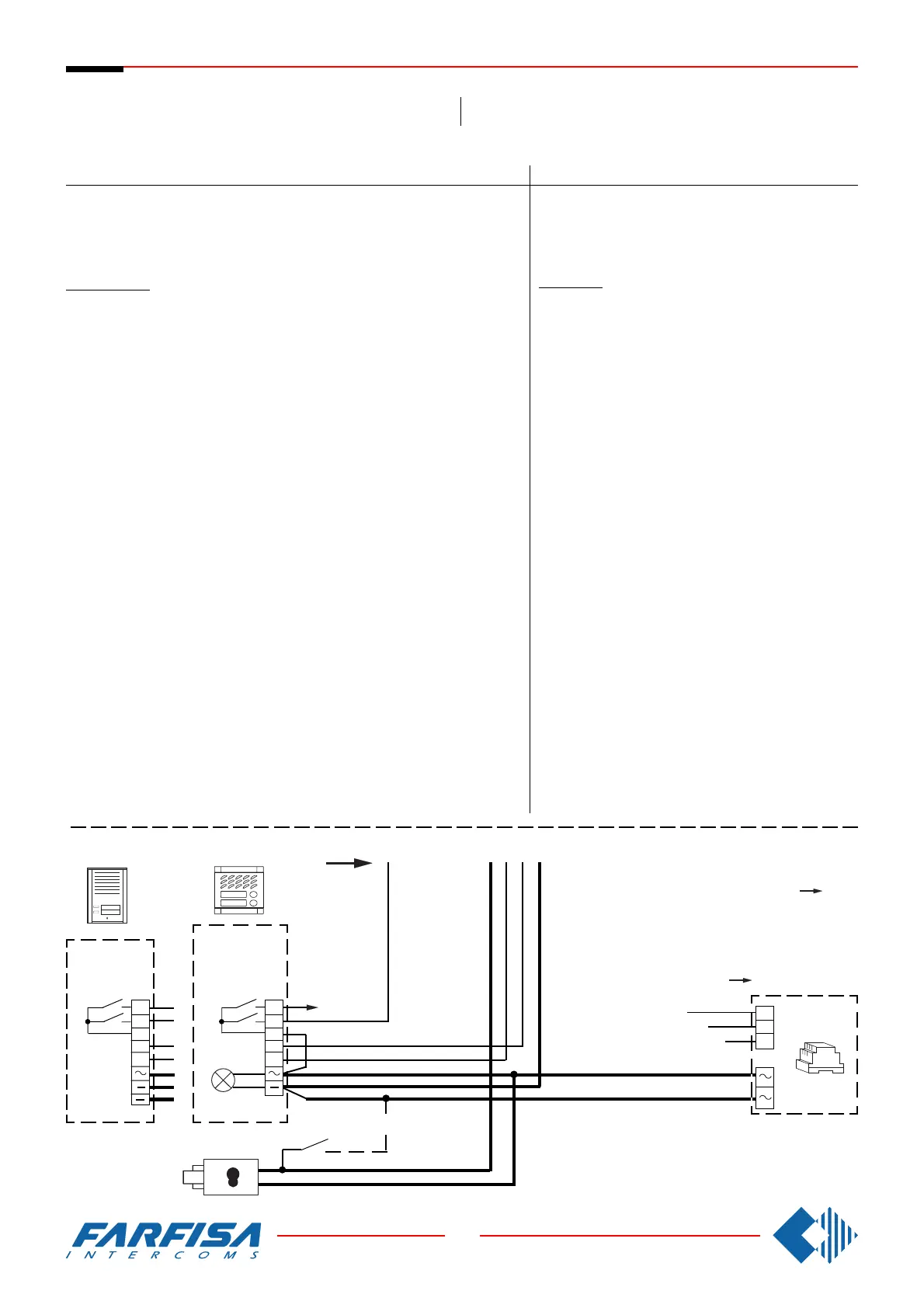
INTERCOMS CONNECTED TO A DOOR STATION.
Si 100
MEHRFAMILIENHAUS SPRECHANLAGE MIT EINER
TÜRSTATION.
Ref.diagram Q.ty Article Description
Schaltplan Bez.Menge Art.Nr.
CT ... PT510 * Intercom with 1 push-button
AL 1 PRS220 Power supply
SE 1 ** Electric door lock (12VAC-1A)
PA 1 ** Door release push-button (optional)
Beschreibung
Haustelefon Serie Project
Netzteil
Elektrischer Türöffner (12Vac-1A)
Türöffnungstaste (Zusatztaste)
Türstation
Serie Mody (siehe Seiten 10,11, 12 und 13 für die Zusam-
mensetzung)
Unterputzgehäuse
Türsprechmodul
Ruftastenmodul
Leermodul - Hausnummermodul
Wetterschutzrahmen
Aufputzgehäuse
Türfreisprecheinrichtung
Serie ErreP/R (siehe Seite 15 für die Zusammensetzung)
Türstation
Klingelplatte
Aufputzgehäuse
Türfreisprecheinrichtung
Serie TM (siehe Seite 14 für die Zusammensetzung)
Türstation
Aufputzgehäuse
Türfreisprecheinrichtung
... abhängig von der Anzahl der Teilnehmer.
* es können auch Haustelefone der Serien Project,
PuntoVirgola, 900 und 700 eingesetzt werden.
** diese Teile werden vom Hersteller nicht geliefert.
*** Die Aufputzgehäuse werden anstelle der Unterputz-
gehäuse eingesetzt und haben auch ein Wasserschutz-
rahmen.
Funktionsbeschrelbung: Siehe Seite 20.
Door station
Series Mody (for right item set see on page 10, 11, 12 and 13)
1 row 2 row
Einzeltasten Doppeltasten
MD ... MD71-72-73-74 MD71-72-73-74 Module frames with back box
1 MD10-11-12 MD10-122-124 Modules for electric door speaker
... MD21÷24 MD222÷228 Button modules
MD20-50 MD20-50 Blank and info modules
1 MD81÷812 MD81÷812 Hood covers
1 MD91÷912*** MD91÷912*** Rain shelters with module frames
PE 1 MD30 MD30 Electric door speaker
Series ErreP/R (see page 15)
MD 1 RP... Push-button panels
... R... Push-button panels
1 290R2÷38 Rain shelters
PE 1 337-C Electric door speaker
Series TM (see page 14)
MD 1 T1M1÷T4M60 Push-button panels
1 290/101÷460 Rain shelters
PE 1 337-C Electric door speaker
... Refers to number of users.
* Besides the mentioned model all the intercoms from the Project,
PuntoVirgola, 900 and 700 can be installed.
** Articles not supplied by ACI Farfisa.
*** Rain shelters are used instead of back boxes and hood covers.
Working instructions: see page 19.
For one or two family systems the amplified door stations
MD100, MD200, RP100, RP200 and UP series can be
installed. In this case superimpose the actual diagram
over that on page 23 laying it out at the riser
*
.
Für Ein- oder Zweifamilienhausanlagen können auch die
Türstationen mit eingebauter Türfreisprecheinrichtung
MD100, MD200, RP100, RP200 und serie UP eingesetzt
werden. In diesem Fall setzen Sie diesen Schaltplan auf
den nebenan bündig mit dem
*
gekennzeichneten
Trennpunkt.
P2
P1
C
1
2
SE
C
1
2
xn
*
PA
RP100
RP200
MD100
MD200
MD71 ÷ 74
PRS210
0
127V
230V

Related product manuals