EasyManua.ls Logo

FARFISA INTERCOMS PT520W - Si 120: Intercoms Connected to Two Door Stations with Automatic Switching

Default Icon
50 pages
Print Icon
To Next Page IconTo Next Page
To Next Page IconTo Next Page
To Previous Page IconTo Previous Page
To Previous Page IconTo Previous Page
Loading...
24
8 GbD-02
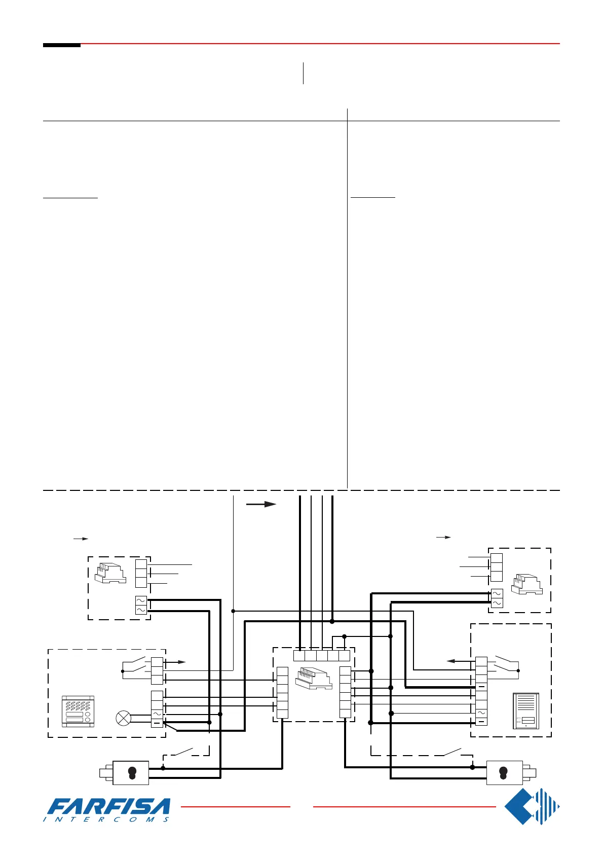
INTERCOMS CONNECTED TO TWO DOOR STA-
TIONS WITH AUTOMATIC SWITCHING.
Si 120
MEHRFAMILIENHAUS SPRECHANLAGE MIT ZWEI
UMSCHALTBAREN TÜRSTATIONEN.
For one or two family systems the amplified door
stations MD100, MD200, RP100, RP200 and UP
series can be installed. In this case superimpose the
actual diagram over that on page 25 laying it out at
the riser
*
. In the amplified door stations RP100
and RP200 it is necessary to cut the jumper W1.
Für Ein- oder Zweifamilienhausanlagen können auch die
Türstationen mit eingebauter Türfreisprecheinrichtung
MD100, MD200, RP100, RP200 und serie UP eingesetzt
werden. In diesem Fall setzen Sie diesen Schaltplan auf den
nebenan bündig mit dem
*
gekennzeichneten Trennpunkt.
In den Türstationen
RP100 und RP200 muß
die Drahtbrücke W1
getrennt werden.
PRS210
P2
P1
C
1
2
6
7a
8a
9a
2
4
1
7b
8b
9b
1473
PA
SE
" b "
xn
RP100
RP200
0
127V
230V
PRS210
127V
230V
0
PA
SE
*
xn
MD100
MD200
MD71 ÷ 74
" a "
98753
C
1
2
Ref.diagram Q.ty Article Description
Schaltplan Bez.Menge Art.Nr.
CT ... PT510 * Intercom with 1 push-button
AL 1 PRS220 Power supply
DS 1 1473 Exchanger
SE 2 ** Electric door lock (12VAC-1A)
PA 2 ** Door release push-button (optional)
Beschreibung
Haustelefon Serie Project
Netzteil
Umschalter
Elektrischer Türöffner (12Vac-1A)
Türöffnungstaste (Zusatztaste)
Türstation
Serie Mody (siehe Seiten 10,11, 12 und 13 für die Zusam-
mensetzung)
Unterputzgehäuse
Türsprechmodul
Ruftastenmodul
Leermodul - Hausnummermodul
Wetterschutzrahmen
Aufputzgehäuse
Türfreisprecheinrichtung
Serie ErreP/R (siehe Seite 15 für die Zusammensetzung)
Türstation
Klingelplatte
Aufputzgehäuse
Türfreisprecheinrichtung
Serie TM (siehe Seite 14 für die Zusammensetzung)
Türstation
Aufputzgehäuse
Türfreisprecheinrichtung
... abhängig von der Anzahl der Teilnehmer.
* es können auch Haustelefone der Serien Project,
PuntoVirgola, 900 und 700 eingesetzt werden.
** diese Teile werden vom Hersteller nicht geliefert.
*** Die Aufputzgehäuse werden anstelle der Unterputz-
gehäuse eingesetzt und haben auch ein Wasserschutz-
rahmen.
Door station
Series Mody (for right item set see on page 10, 11, 12 and 13)
1 row 2 row
Einzeltasten Doppeltasten
MD ... MD71-72-73-74 MD71-72-73-74 Module frames with back box
2 MD10-11-12 MD10-122-124 Modules for electric door speaker
... MD21÷24 MD222÷228 Button modules
MD20-50 MD20-50 Blank and info modules
2 MD81÷812 MD81÷812 Hood covers
2 MD91÷912*** MD91÷912*** Rain shelters with module frames
PE 2 MD30 MD30 Electric door speaker
Series ErreP/R (see page 15)
MD 2 RP... Push-button panels
... R... Push-button panels
2 290R2÷38 Rain shelters
PE 2 337-C Electric door speaker
Series TM (see page 14)
MD 2 T1M1÷T4M60 Push-button panels
2 290/101÷460 Rain shelters
PE 2 337-C Electric door speaker
... Refers to number of users.
* Besides the mentioned model all the intercoms from the Project,
PuntoVirgola, 900 and 700 can be installed.
** Articles not supplied by ACI Farfisa.
*** Rain shelters are used instead of back boxes and hood covers.

Related product manuals