EasyManua.ls Logo

FARFISA INTERCOMS PT520W - Si 100;EM: 4+1 Intercom System Diagram

Default Icon
50 pages
Print Icon
To Next Page IconTo Next Page
To Next Page IconTo Next Page
To Previous Page IconTo Previous Page
To Previous Page IconTo Previous Page
Loading...
29
8 GbD-02
AL
0
127V
230V
+
C+
6
5
3
2
1
9
1
2
3
4
MD
PA
SE
xn
PE
ErreP/R
Mody
CT
6
5
3
2
1
9
CT
xn
FP
FP
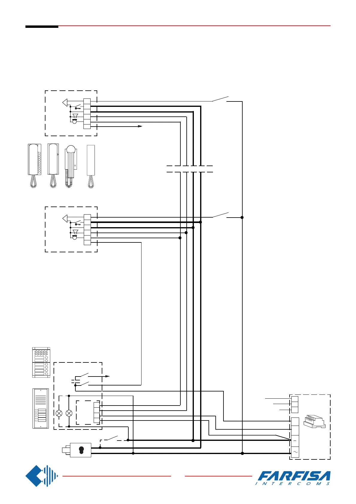
4 + 1 intercoms
Sprechanlagen 4 + n
(mit elektronischem Klangruf)
Si 100/EM
INTERCOMS CONNECTED TO A DOOR STATION WITH ELECTRONIC
CALL AND A BUZZER FROM THE FLOOR.
MEHRFAMILIENHAUS SPRECHANLAGE MIT EINER TÜRSTATION,
ELEKTRONISCHER KLANGRUF UND ETAGENRUF.
PV100PT510 924PT520

Related product manuals