EasyManua.ls Logo

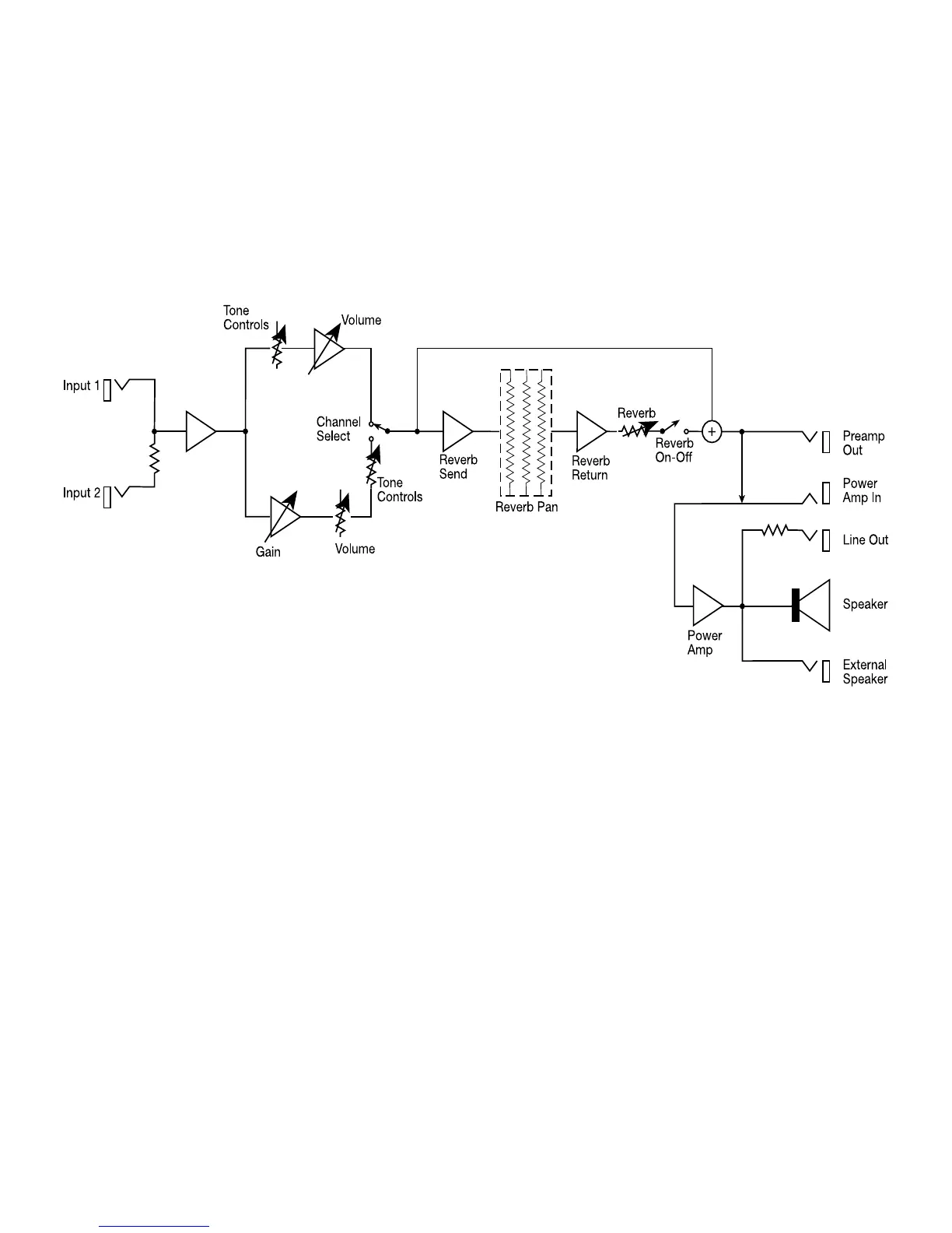
Fender Stage 112SE - Block Diagram; Signal Flow Diagram

Fender Stage 112SE
8 pages
Print Icon
To Previous Page IconTo Previous Page
To Previous Page IconTo Previous Page
Loading...
A PRODUCT OF:
FENDER MUSICAL INSTRUMENTS CORP.,
CORONA, CA 91720
STAGE 112SE BLOCK DIAGRAM

Related product manuals