EasyManua.ls Logo

Fischer Panda Panda 5K PMS - The Fuel and Combustion Air System

Fischer Panda Panda 5K PMS
168 pages
Print Icon
To Next Page IconTo Next Page
To Next Page IconTo Next Page
To Previous Page IconTo Previous Page
To Previous Page IconTo Previous Page
Loading...
The Panda Generator
Seite/Page 46 - Kaptitel/Chapter 4: The Panda Generator 9.2.16
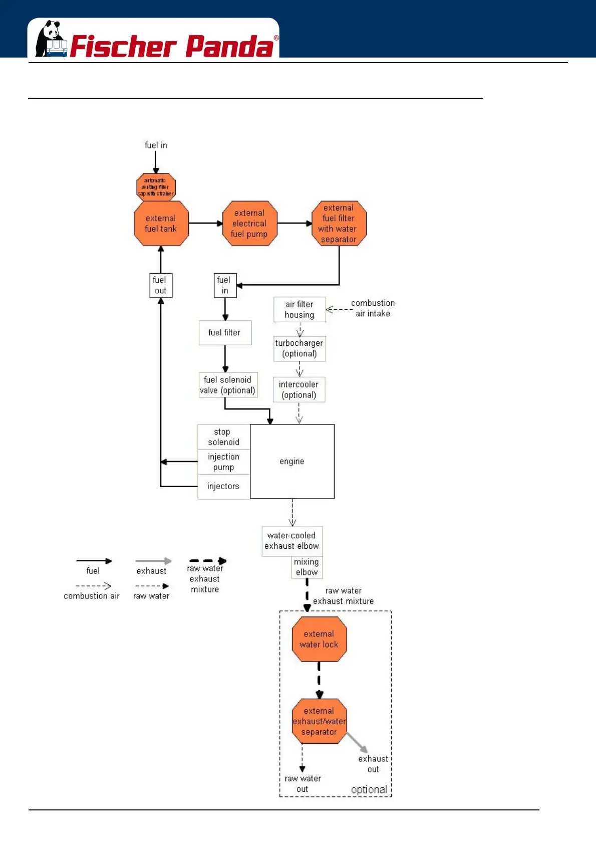
4.3.3 The fuel and combustion air system
Fig. 4.3.3-1: Fuel and combustion air circle

Table of Contents

Related product manuals