EasyManua.ls Logo

FLOWMAX 170 - Page 74

FLOWMAX 170
87 pages
Print Icon
To Next Page IconTo Next Page
To Next Page IconTo Next Page
To Previous Page IconTo Previous Page
To Previous Page IconTo Previous Page
Loading...
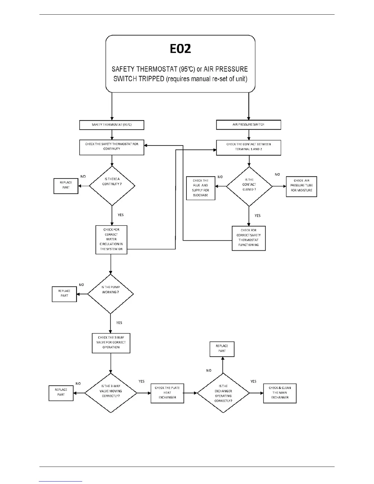
FLOW CHART
70