EasyManua.ls Logo

FRIEDLAND SA5 - Voice Dialer Setup; Telephone Number Configuration; Dialling Sequence Notes

FRIEDLAND SA5
52 pages
Print Icon
To Next Page IconTo Next Page
To Next Page IconTo Next Page
To Previous Page IconTo Previous Page
To Previous Page IconTo Previous Page
Loading...
33
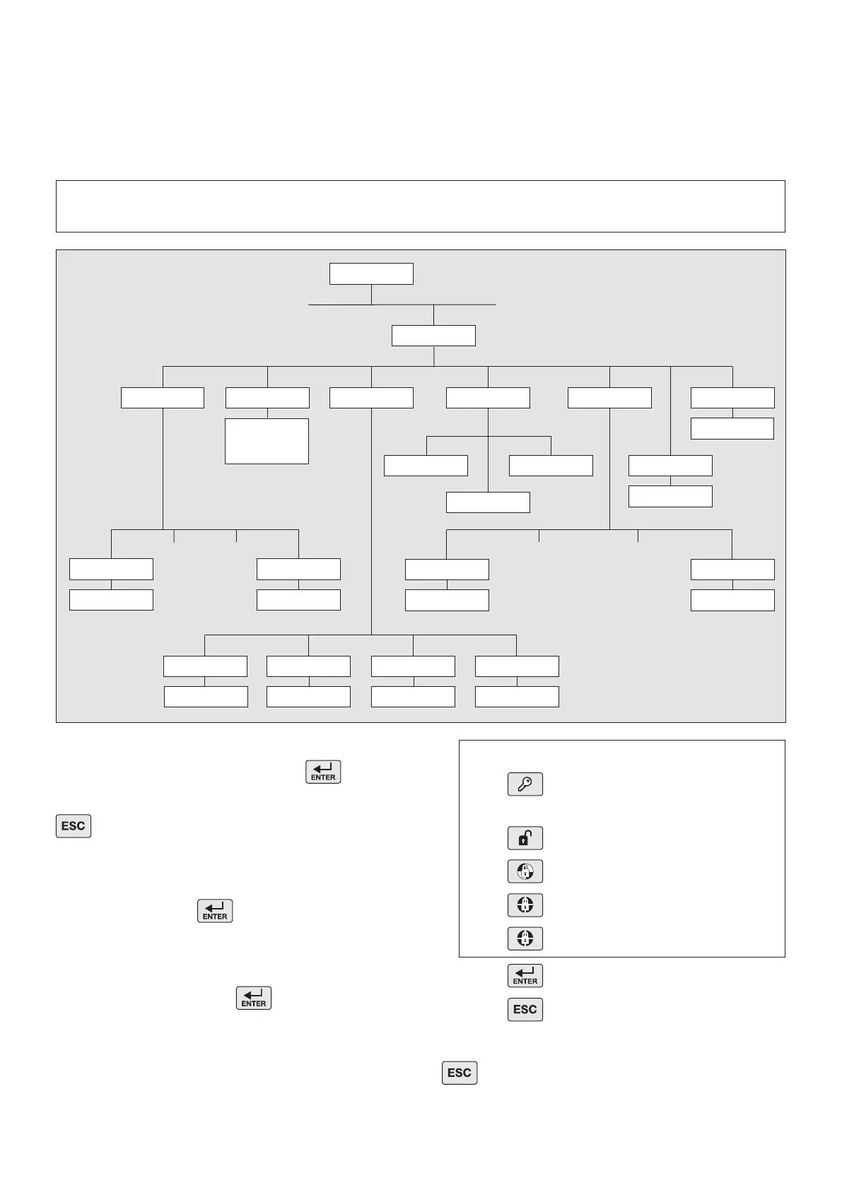
VOICE DIALLER SETUP
The parameters in this menu allow the setting of the systems Voice Dialler. It allows up to 4 phone numbers to be
entered and the call routing sequence to be set by dening which number is called and the number of attempts made
to contact each number. The alarm voice messages are also recorded here.
Note: For the Voice Dialler to operate correctly the “Dial Method” and “Dialler Mode” (see system setup) must be
correctly set and programmed.
Scroll through the programming menu until4. VOICE
DIALER SETUP’ is displayed and press .
Note: After completing the Voice Dialler Setup press to
return to the top level programming menu.
TELEPHONE NUMBERS
Scroll through the menu until ‘4-1 PHONE NUMBERS
is displayed and press .
Scroll through the menu until the required ‘Phone No._
(and the current setting) is displayed.
To change the number press .
Enter the new phone number (32 digits max.).
Notes:
Press to insert a 3.5 seconds pause in the
dialling sequence.
Press to move the cursor left.
Press to move the cursor right.
Press to delete the number under the cursor.
Press (and hold) to erase the entire number.
Press to save and exit, or
Press to exit without saving.
After programming all required phone numbers press to
return to the top level Voice Dialler menu.
4-2 Message
Play Time: xxxs
4-3 RECORD ALARM
MESSAGES
4-4 REPLAY ALARM
MESSAGES
4-1 PHONE
NUMBERS
50s
70s
90s
110s
select menu item
…press ENTER
4-1-1 Phone No.1
xxxxxxxxxxxxxx
Enter 1-5:
4. VOICE DIALLER
SETUP
PROGRAM MODE
Code:
4-5 CALL ROUTING
xxxx
4-7 Call
Attempts: x
4-4-1 Main +
Intruder Message
4-4-3 Main +
Panic/PA Message
4-4-2 Main +
Fire Message
Enter 1-4:
4-6 Tel Confirm
Times: x
Enter Phone No:
Phone No.2
4-5-1 Phone No.1
xxx
Select
ON->1 OFF->3
4-5-4 Phone No.4
xxx
Select
ON->1 OFF->3
4-3-3 Fire
Alarm Messages
Start…
YES->1 NO->3
4-3-1 Main
Alarm Messages
4-3-2 Intruder
Alarm Messages
Start…
YES->1 NO->3
4-3-4 Panic/PA
Alarm Messages
Start…
YES->1 NO->3
4-1-4 Phone No.4
xxxxxxxxxxxxxx
Enter Phone No:
Phone No.3
Phone No.2 Phone No.3
Start…
YES->1 NO->3

Table of Contents

Other manuals for FRIEDLAND SA5

Related product manuals