EasyManua.ls Logo

Fujitsu ASU12RLS3Y - Refrigerant Circuit; Models: AOU9 RLS3 H and AOU12 RLS3 H

Fujitsu ASU12RLS3Y
62 pages
Print Icon
To Next Page IconTo Next Page
To Next Page IconTo Next Page
To Previous Page IconTo Previous Page
To Previous Page IconTo Previous Page
Loading...
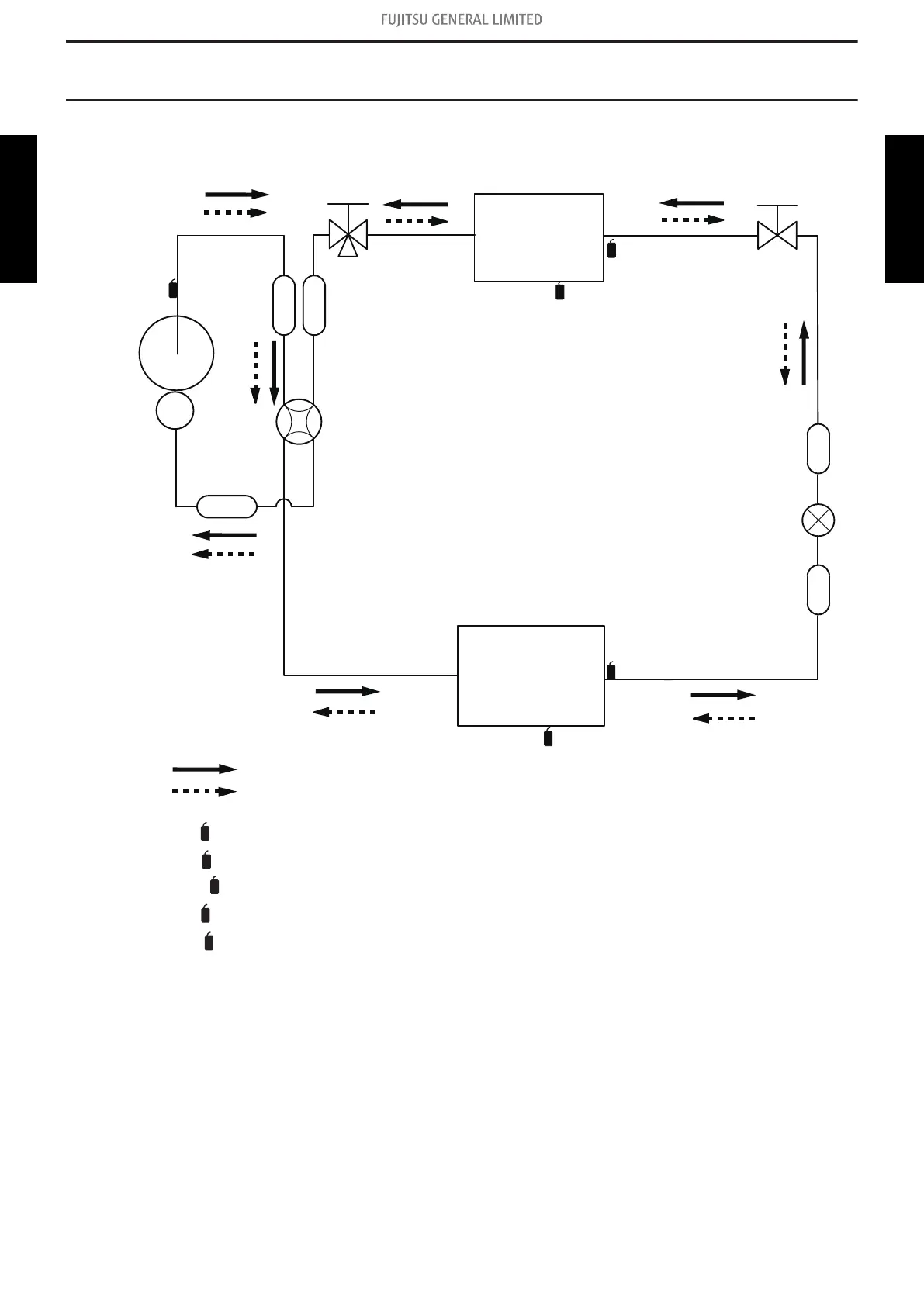
4. Refrigerant circuit
4-1. Models: AOU9RLS3H and AOU12RLS3H
2-way
valve
Strainer
Strainer
3-way
valve
MufflerMuffler
Acccumlator
4-way valve
Expansion valve
Heat exchanger
( INDOOR )
Heat exchanger
( OUTDOOR )
Compressor
Cooling
Heating
Th
D
Th
R
Th
PI
Th
HO
Th
O
Th
R
Th
PI
Th
D
Th
O
Th
HO
:Thermistor (Room temp.)
:Thermistor (Pipe temp.)
:Thermistor (Discharge temp.)
:Thermistor (Outdoor temp.)
:Thermistor (Heat exchanger out temp.)
- 45 -
4-1. Models: AOU9RLS3H and AOU12RLS3H 4. Refrigerant circuit
OUTDOOR UNIT
AOU9-15RLS3H
OUTDOOR UNIT
AOU9-15RLS3H

Table of Contents