EasyManua.ls Logo

FUNAI 31A-250 - Page 19

FUNAI 31A-250
52 pages
Print Icon
To Next Page IconTo Next Page
To Next Page IconTo Next Page
To Previous Page IconTo Previous Page
To Previous Page IconTo Previous Page
Loading...
1-9-2
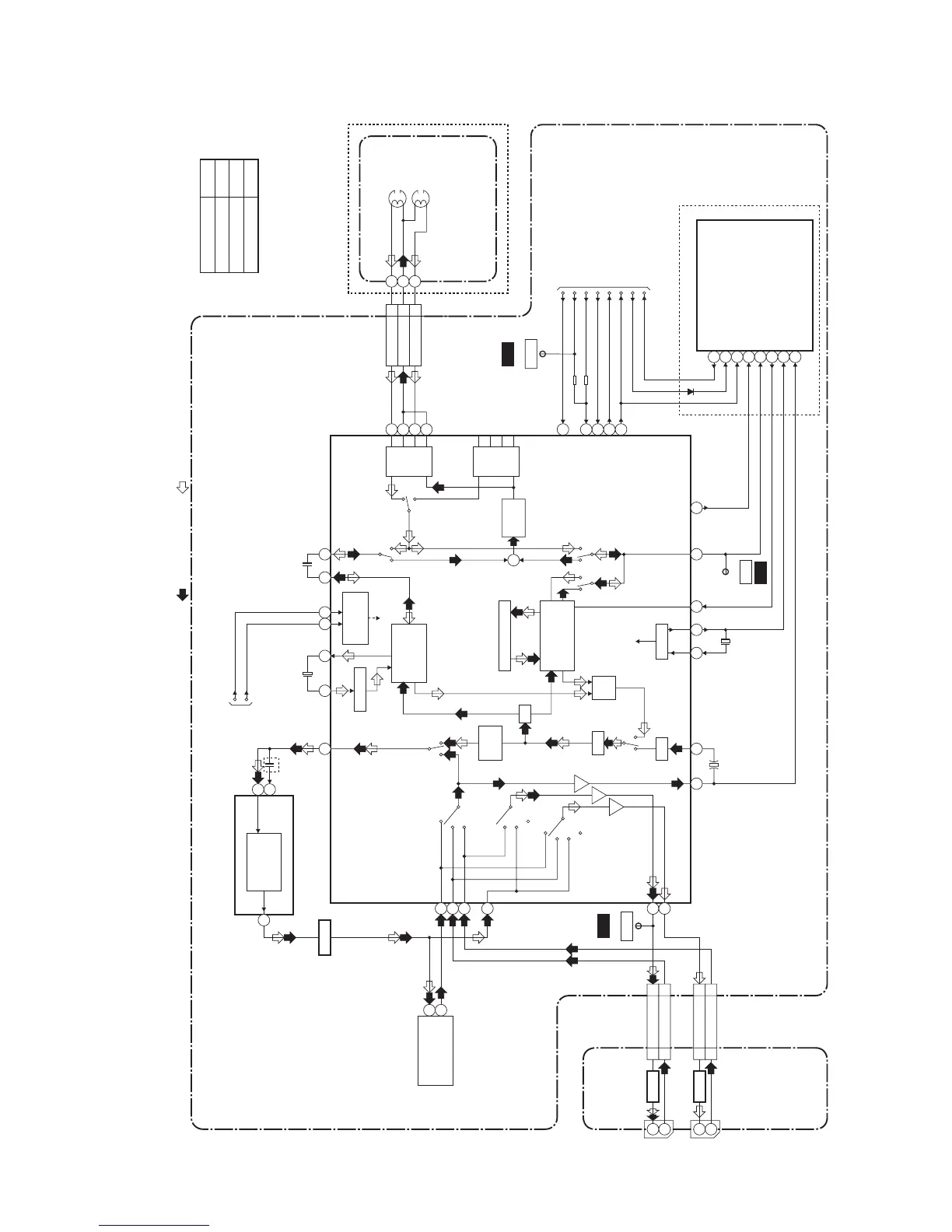
Video Block Diagram
HM240BLV
CYLINDER ASSEMBLY
VIDEO(R)
VIDEO-COM
VIDEO(L)
CN253
1
2
3
(DECK ASSEMBLY)
VIDEO (R)
HEAD
SP
HEAD
AMP
EP
HEAD
AMP
REC FM
AGC
FROM/TO SERVO/SYSTEM
CONTROL BLOCK
FROM
SERVO/SYSTEM
CONTROL BLOCK
C-SYNC
RF-SW
D-REC-H
C-ROTA
D-V-SYNC
V-ENV
LUMINANCE
SIGNAL
PROCESS
CHROMINANCE
SIGNAL
PROCESS
C-SYNC
V-ENV
D-V-SYNC
C-ROTA/RF-SW
VIDEO (L)
HEAD
TU701(TUNER UNIT)
IC301
(Y/C SIGNAL PROCESS)
IC501 (OSD)
REC-VIDEO SIGNAL PB-VIDEO SIGNAL MODE: SP/REC
SERIAL
DECORDER
VIDEO-OUT1
1
VIDEO-IN1
1
33
VIDEO-OUT2
1
VIDEO-IN2 3
1
3
JACK CBA
48
50
52
56
24
6
50
52
19
20
JK101
VIDEO
-OUT1
VIDEO
-IN1
19
20
JK102
CN151
CN152
CN101
CN102
VIDEO
-OUT2
VIDEO
-IN2
61
63
96
95
93
94
CHARA.
INS.
CCD 1H DELAY
SP
BYPASS
MUTE
PB/EE
IN1
TUNER
IN1
TUNER
MUTE
PB/EE
IN2
IN2
AGC
PR
R
Y
C
P
RPRP
EP
Y. DELAY
Y/C
MIX
+
21
7978
AGC VXO
OSD
CHARACTER
MIX
FBC
1/2
58 59
65
2928
IIC-BUS SDA
IIC-BUS SCL
69684643
67
84
62
70
D-REC-H
80
BUFFER
Q101
BUFFER
Q102
J23
V-OUT
WF1
X301
4.433619MHz
WF3
VIDEO OUT
VIDEO IN
BUFFER
Q351
MAIN CBA
TP502
RF-SW
Comparison Chart of
Models & Marks
Model Mark
31A-250
31D-250
A
31C-250 B
C
55COLOR
-IN
B,C
TRICK-H
SECAM-H
PB-H OUT
IC370 (PAL/SECAM DECTECTOR)
PAL/SECAM
DETECTOR
25 44
17
14
18
2
16
29
1
28
TP301
C-PB
WF2
B

Related product manuals