EasyManua.ls Logo

FUNAI WD6D-D4413DB - Step by Step Playback; Marker Setup

FUNAI WD6D-D4413DB
80 pages
Print Icon
To Next Page IconTo Next Page
To Next Page IconTo Next Page
To Previous Page IconTo Previous Page
To Previous Page IconTo Previous Page
Loading...
48
EN
1 During playback, press [PAUSE F].
2 Press [SKIP H \ G] repeatedly.
Each time you press [SKIP G], playback will go forward
one frame (or step) at a time with the sound muted.
To go backward one frame (or step), press [SKIP H].
Press and hold [SKIP G] to continue going forward.
To continue going backward, press and hold [SKIP H].
3 Press [PLAY B] to resume playback.
Note
Only step by step forward is available when playing back
media with DivX
®
files.
1 During playback, press [PAUSE F], then press
[FWD D] or [REV E].
Each time you press [FWD D] or [REV E], the
approximate speed changes as follows.
(The sound will remain muted.)
To return to normal playback, press [PLAY B].
Note
Forward / reverse speeds are indicated with icons as follows.
Forward (Approx. Speed):
1/16x:
1/8x:
1/3x:
Reverse (Approx. Speed):
1/16x:
1/8x:
1/4x:
•For some DivX
®
files, Slow forward may not function.
Only slow forward is available when playing back media with
DivX
®
files.
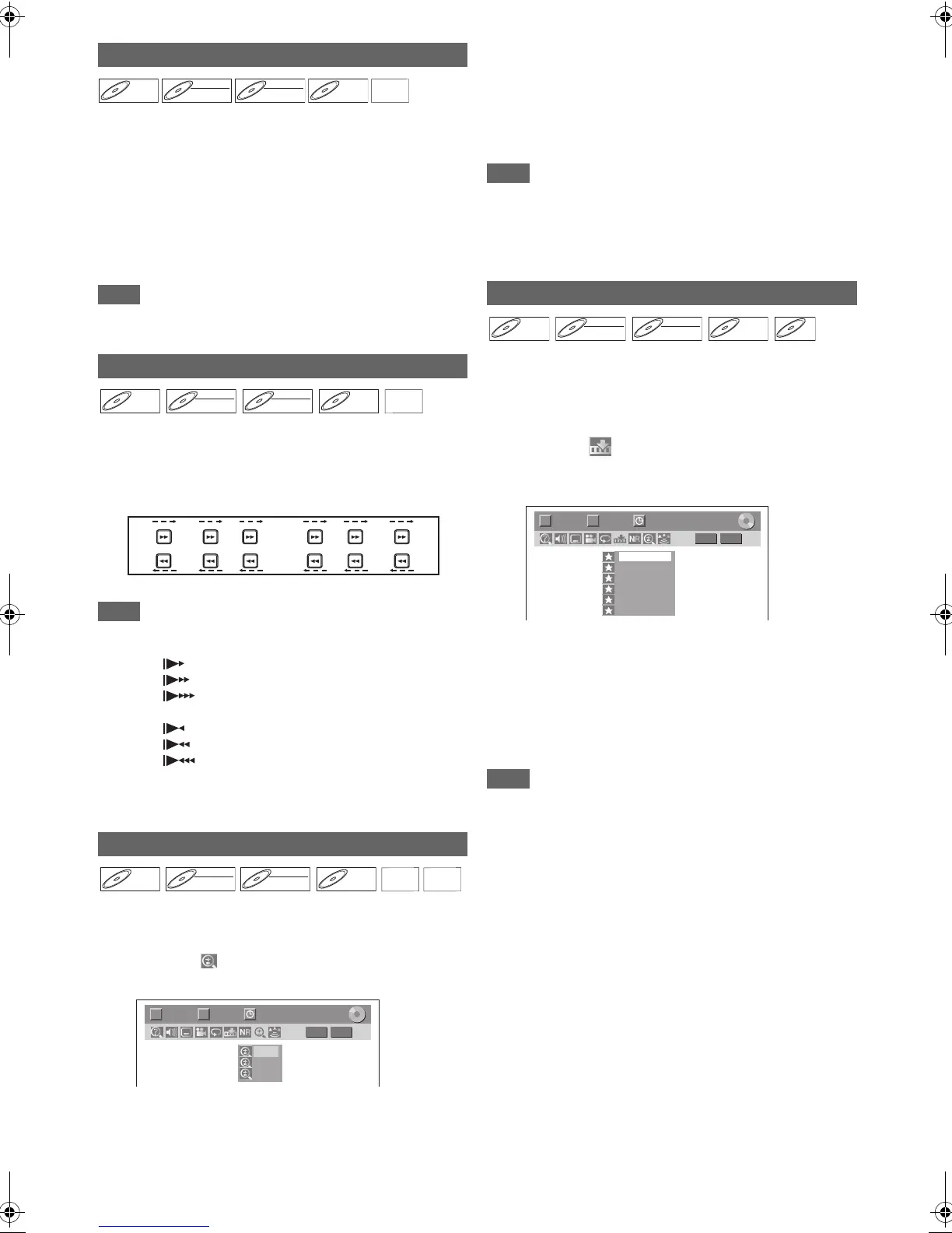
1 During playback, press [DISPLAY] to bring up
the display menu.
2 Select the icon using [0 \ 1] to display the
selection menu.
Four options are available, “x1.0”, “x1.2”, “x1.5” and
“x2.0”. These are displayed excluding the current zoom
rate.
3 Select the desired zoom factor to zoom using
[K \ L], then press [ENTER\OK].
The zoom area is displayed.
4 Select the desired zoom position using
[K \ L \ 0 \ 1], then press [ENTER\OK].
Zoom playback will start.
Note
To cancel the zoom function, select “x1.0” using [K \ L],
then press [ENTER\OK].
If selecting a smaller factor than that currently selected, the
zoom area is not displayed.
You cannot slide the zoomed picture on some JPEG files.
You can assign a specific point on a disc to return later.
1 During playback, press [DISPLAY] to bring up
the display menu.
If the display menu is already shown, skip to step 2.
2 Select the icon using [0 \ 1] to display the
marker list.
e.g.) DVD-video
3 Select the desired marker number using [K \ L].
When the disc reaches the desired point, press
[ENTER\OK].
The title (track) number and the time are displayed.
4 To return to the marker, select the desired
marker number using [K \ L], then press
[ENTER\OK].
Note
To clear a marker, select the marker number you want to
clear, then press [CLEAR].
You can mark up to 6 points.
All markers are erased when you perform the following
operations.
- Opening the disc tray
- Turning off the power
- Making additional recording on the disc (DVD only)
- Editing any title (DVD only)
- Changing the mode between Original and Playlist. (VR
mode DVD-RW disc only)
Step by Step Playback
Slow Forward / Slow Reverse Playback
Zoom
DVD-V
DVD-V
DVD-V DVD-RW
DVD-RW
DVD-RW
Video
DVD-RW
DVD-RW
DVD-RW
VR
DVD-R
DVD-R
DVD-R
DivX
DivX
®
DivX
®
DVD-V
DVD-V
DVD-V DVD-RW
DVD-RW
DVD-RW
Video
DVD-RW
DVD-RW
DVD-RW
VR
DVD-R
DVD-R
DVD-R
DivX
DivX
®
DivX
®
REV
FWD
REV
FWD
REV
FWD
REV
FWD
REV
FWD
REV
FWD
1
/8x
1
/
1
6x
1
/8x
1
/
1
6x
1
/3x
1
/4x
Pause
DVD-V
DVD-V
DVD-V DVD-RW
DVD-RW
DVD-RW
Video
DVD-RW
DVD-RW
DVD-RW
VR
DVD-R
DVD-R
DVD-R
JPEG
JPEG
JPEG
DivX
DivX
®
DivX
®
1/ 5 1/ 5
DVD
0:01:00 / 1:23:45
Video
T C
× 1.2
× 1.5
× 2.0
Marker Setup
DVD-V
DVD-V
DVD-V DVD-RW
DVD-RW
DVD-RW
Video
DVD-RW
DVD-RW
DVD-RW
VR
DVD-R
DVD-R
DVD-R CD
CD
CD
1/ 5 1/ 5
DVD
---
---
---
---
---
---
1
2
3
4
5
6
0:01:00 / 1:23:45
Video
T C
E9TF0ED_EN.book Page 48 Wednesday, March 17, 2010 1:32 PM

Table of Contents

Related product manuals