EasyManua.ls Logo

GIGA-BYTE TECHNOLOGY Z590 AORUS ULTRA - Z590 AORUS ULTRA Motherboard Block Diagram

GIGA-BYTE TECHNOLOGY Z590 AORUS ULTRA
60 pages
Print Icon
To Next Page IconTo Next Page
To Next Page IconTo Next Page
To Previous Page IconTo Previous Page
To Previous Page IconTo Previous Page
Loading...
- 5 -
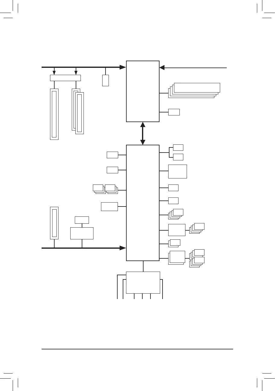
Z590 AORUS ULTRA Motherboard Block Diagram
LGA1200 CPU
CPU CLK+/- (100~500 MHz)
DMI 3.0
eSPI
Bus
SPI
Bus
iTE
®
Super I/O
BIOS
TPM
Intel
®
Z590
PCI Express 3.0 Bus
8 USB 2.0/1.1
4 USB 3.2 Gen 1
4 USB 3.2 Gen 2 Type A
2 USB 3.2 Gen 1
USB 2.0
Hub
USB 3.2
Gen 1 Hub
DDI
DisplayPort
Center/Subwoofer
Speaker Out
Line Out
MIC
Line In
S/PDIF Out
Rear Speaker Out
CODEC
1 PCI Express x16
2 PCI Express x8
Switch
x16x16
or
6 SATA 6Gb/s
M.2 Socket 3
(M2P_SB)
M.2 Socket 3
(M2M_SB)
LAN
RJ45
Intel
®
2.5GbE LAN
x4 x1
PCI Express x4
DDR4 3200
(Note)
/3000
(Note)
/2933
(Note)
/
2666/2400/2133 MHz
(Note) Actual support may vary by CPU.
M.2 WIFI
PCI Express 4.0
(Note)
/3.0 Bus
1 USB Type-C
®
,
with USB 3.2 Gen 2x2 support
1 USB Type-C
®
,
with USB 3.2 Gen 2 support
M.2 Socket 3
(M2A_CPU)
(Note)

Related product manuals