EasyManua.ls Logo

Gima ECG90A - Page 67

Gima ECG90A
74 pages
Print Icon
To Next Page IconTo Next Page
To Next Page IconTo Next Page
To Previous Page IconTo Previous Page
To Previous Page IconTo Previous Page
Loading...
61
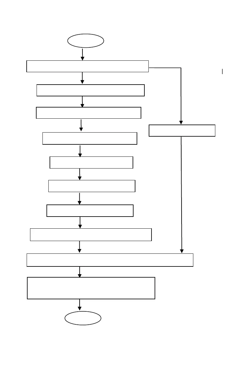
5.2.1.2 Customized database
Initial case data
ecg format as system required
Import to device
Draw ECG waveform
Identify QRS-complex
Start comparing
Conclude automated interpretation items
Summarize the global statistical results of comparison for
each case
End
QRS-complex superposition
Expert diagnosis
Auto measurement parameter
Start

Related product manuals