EasyManua.ls Logo

golmar Plus Nexa - Page 30

golmar Plus Nexa
40 pages
Print Icon
To Next Page IconTo Next Page
To Next Page IconTo Next Page
To Previous Page IconTo Previous Page
To Previous Page IconTo Previous Page
Loading...
10
1
9
2
8
3
7
4
6
5
CN3
101
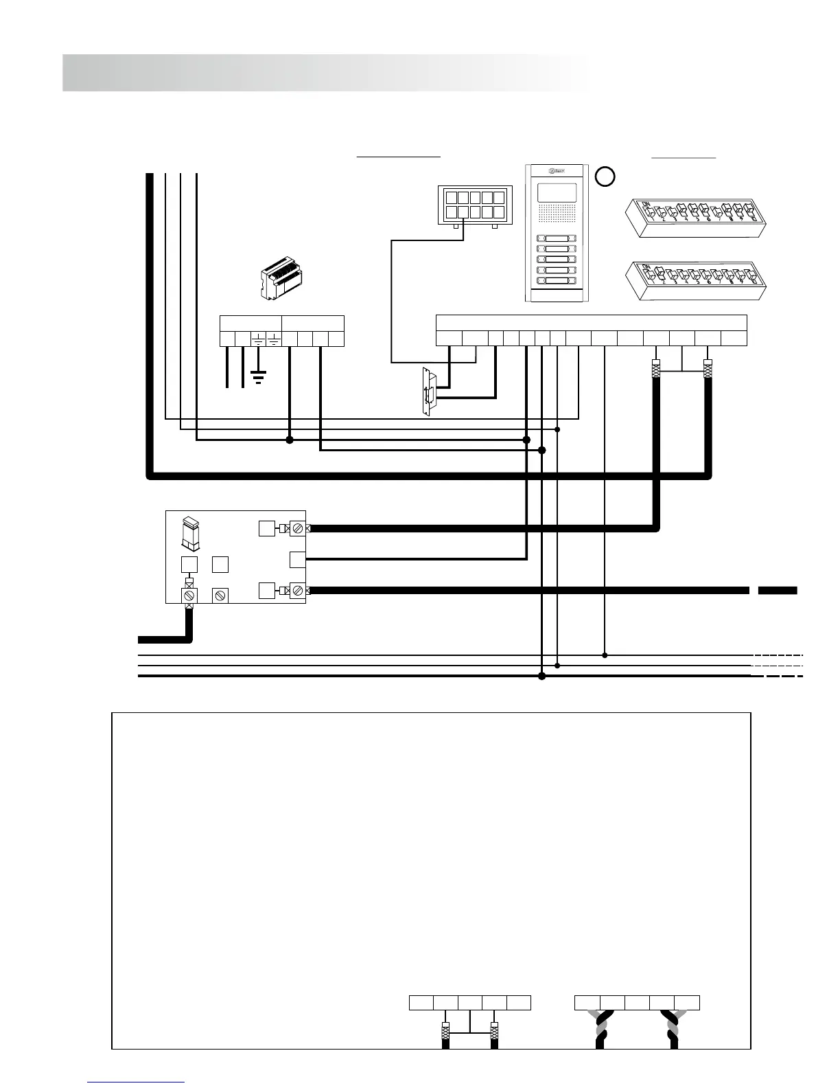
INSTALLATION DIAGRAMS
E S
+
S1
S2
D4L-PLUS
JP1
FA-Plus o FA-Plus/C
SEC
PRI
~~
+ +
--
D
Malla
Vin-AinAout Vin+ Vout-Vout+
CN1
+
-
+CV1CV2
-
Coming
from previous page
v
ideo installation with general door panel
to large residential complexes.
Malla
Vin- Vin+ Vout-Vout+
Malla
Vin- Vin+ Vout-Vout+
IMPORTANT NOTES:
To install and configure properly, do always follow the enclosed information.
The installation diagram shows the connection of a video system with two general door panels and up to
120 inner door panels (backbones/buildings).
In case of more than two door panels, wire them as the second is conected.
In video systems use a D4L-Plus distributor before each inner building except in the last one. Take off JP1
jumper of all the distributors except in the last one.
In video systems with use the D6L-Plus/2H distributor instead of D4L-Plus distributor. Take offtwisted pair
JP1 jumper of all the distributors except in the last one. Add a negative in the inner building
installation riser, (see page 95).
Below shows the connection of the twisted
pair instead of coaxial cable.
To monitors
Main
Inner door panel
EL500 mode
BACKBONE 119
M
Lock release
Vd.c.
SW2
SW1
102
GENERAL DOOR PANEL
SEC
PRI
~~
+ +
--
FA-Plus o FA-Plus/C
D
Malla
Vin-AinAout Vin+ Vout-Vout+
CN1
+
-
+CV1CV2
-
v
ideo installation with general door panel
to large residential complexes.
For greater distances contact our technical support department.
1,50mm² 2,50mm²
0,25mm² 0,25mm²
CAT-5
RG-59
Terminal
SECTIONS CHART
100m.
Distance
300m.
A , A , A, D
in out
V , V
in+ out+
V , V , V , V
in+ in out+ out- -
+, , CV1, CV2
RG-59
CAT-5
Coaxial
Sw1-3 Off
Twisted pair
Sw1-3 On
*
Coaxial cable characteristics RG-59 B/U MIL C-17, (see page 94).
* *
To monitors
Main
EL500 mode
BACKBONE 120
Inner door panel
M
Lock release
Vd.c.
10
1
9
2
8
3
7
4
6
5
CN3
SW1
SW2

Related product manuals