EasyManua.ls Logo

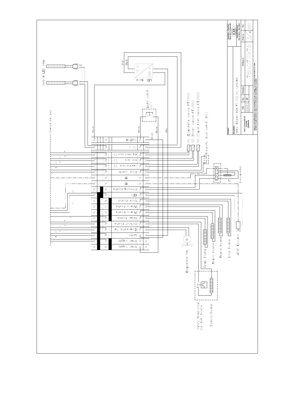
Gram ECO PLUS - Wiring Diagram (Midi FG CO2, No Controller) - Continued

Gram ECO PLUS
52 pages
Print Icon
To Next Page IconTo Next Page
To Next Page IconTo Next Page
To Previous Page IconTo Previous Page
To Previous Page IconTo Previous Page
Loading...
765042196 Rev. 000 50

Related product manuals