EasyManua.ls Logo

Gree GMV-335WL/C1-X

Gree GMV-335WL/C1-X
36 pages
To Next Page IconTo Next Page
To Next Page IconTo Next Page
To Previous Page IconTo Previous Page
To Previous Page IconTo Previous Page
Loading...
DC Inverter Multi VRF System
8
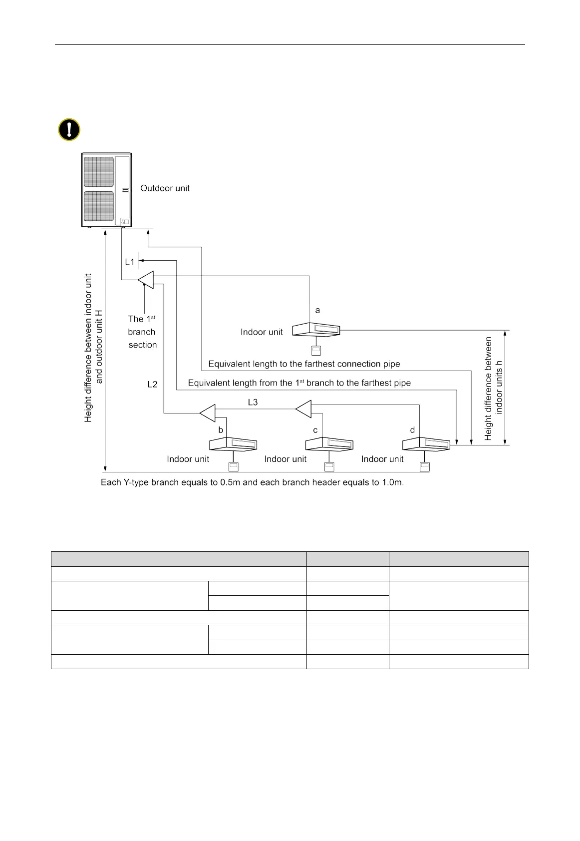
4.2.2 Allowable Length and Height Difference of Connection Pipe
Y type branch joint is adopted to connect indoor and outdoor units. Connecting method is shown
in Fig.4.3:
NOTE
Equivalent length of one Y-type branch is 0.5m.
Fig.4.3 Allowable Length and Height Difference of Connection Pipe
Piping parameters of GMV-H224WL/A-X, GMV-H280WL/A-X, GMV-H335WL/A-X,
GMV-224WL/C-X, GMV-280WL/C-X, GMV-335WL/C-X, GMV-280WL/C1-X, GMV-335WL/C1-X:
Allowable value
Fitting pipe
Total length (actual length) of fitting pipe
300m
L1+L2+L3+a+b+c+d
Length of farthest fitting pipe (m)
Actual length
120m
L1+L2+L3+d
Equivalent length
150m
From the 1
st
branch to the farthest indoor pipe
40m
L2+L3+d
Height difference between ODU and
IDU
ODU at upper side
50m
ODU at lower side
40m
Height difference between IDUs
15m

Related product manuals