EasyManua.ls Logo

Gree GMV-335WL/C1-X

Gree GMV-335WL/C1-X
36 pages
To Next Page IconTo Next Page
To Next Page IconTo Next Page
To Previous Page IconTo Previous Page
To Previous Page IconTo Previous Page
Loading...
DC Inverter Multi VRF System
18
(4) All electrical installation must be performed by qualified technicians in accordance with local
laws, regulations and this user manual.
(5) Caliber of the power cord must be large enough. A damaged power cord or connection wire
must be replaced by specialized electrical cords.
(6) If the supply cord is damaged, it must be replaced by the manufacturer or its service agent
or a similarly qualified person in order to avoid a hazard.
(7) A circuit breaker having a contact separation of at least 3mm in all poles should be fixed in
fixed wiring.
(8) Connect the unit to specialized grounding device and make sure it is securely grounded. It’s
a must to install air switch and current circuit breaker that can cut off the power of the entire
system. The circuit breaker should include magnetic trip function and thermal trip function so
that system can be protected from short circuit and overload.
(9) Grounding Requirements.
1) Air conditioner belongs to class I electrical appliance, so it must be securely grounded.
2) The yellow-green wire inside the unit is a ground wire. Do not cut it off or secure it with
tapping screws, otherwise it will lead to electric shock.
3) Power supply must include secure grounding terminal. Do not connect the ground wire
to the following:
Water pipe;
Gas pipe;
Drain pipe;
Other places that are deemed as not secure by professional technicians.
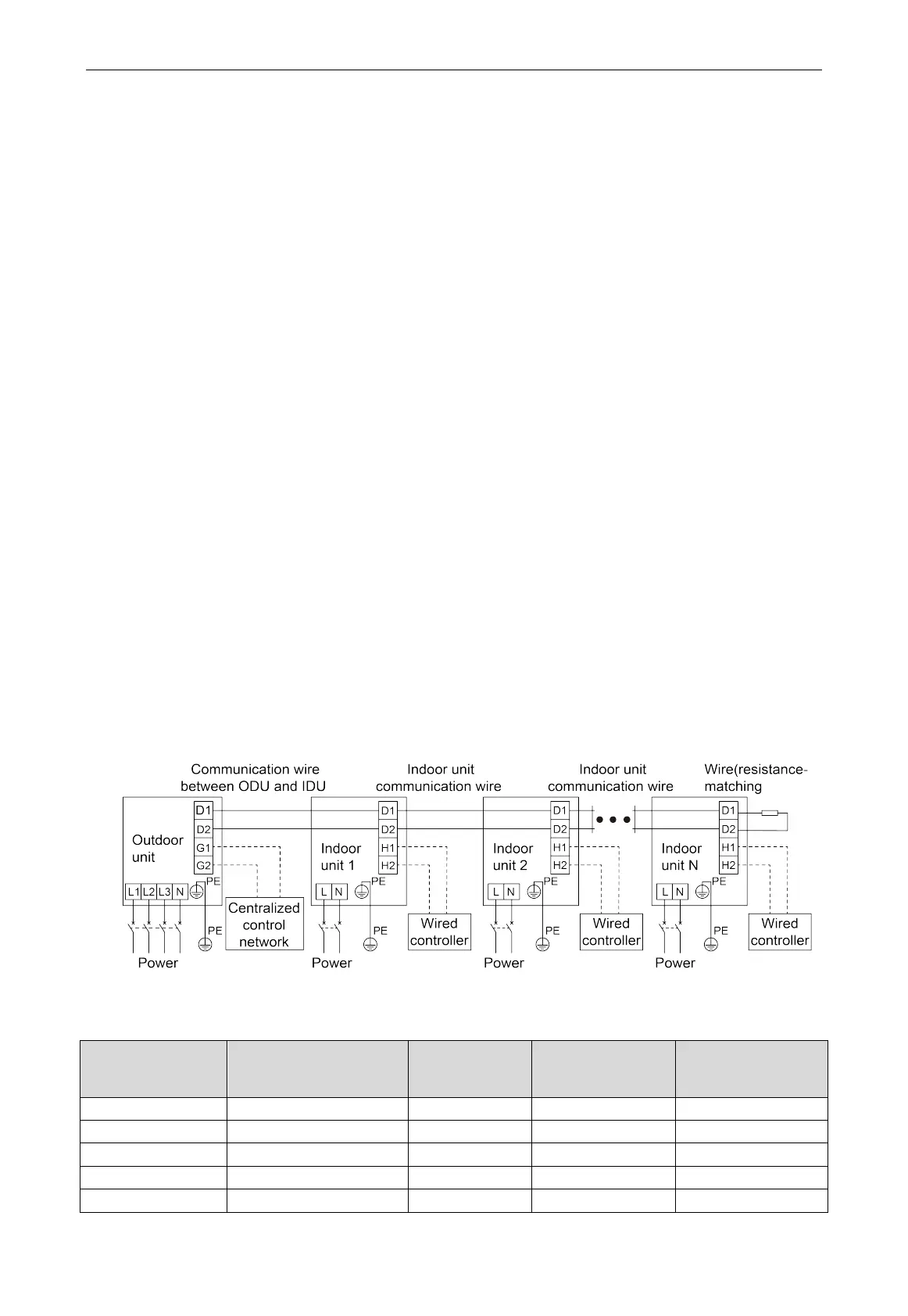
4.5.2 Wiring Diagram
(1) Connection of power cord and communication wire.
Separate power supply for IDU and ODU.
Fig.4.22 Connection of power cord and communication wire for IDU and ODU
(2) Selection of circuit breaker and power cord.
Model Power supply
Circuit breaker
capacity
(A)
Number of ground
wire × Min sectional
area (mm
2
)
Number of power
cord × Min sectional
area (mm
2
)
GMV-H224WL/A-X
380-415V 3N~ 50/60Hz
20
2.5
2.5
GMV-H280WL/A-X
380-415V 3N~ 50/60Hz
25
2.5
2.5
GMV-H335WL/A-X
380-415V 3N~ 50/60Hz
32
2.5
2.5
GMV-224WL/C-X
380-415V 3N~ 50/60Hz
20
2.5
2.5
GMV-280WL/C-X
380-415V 3N~ 50/60Hz
25
2.5
2.5

Related product manuals