EasyManua.ls Logo

Gree Versati II+ - DC Busbar Protection (PH;PL); Drive-to-main-control Communication Error P6

Gree Versati II+
18 pages
Print Icon
To Next Page IconTo Next Page
To Next Page IconTo Next Page
To Previous Page IconTo Previous Page
To Previous Page IconTo Previous Page
Loading...
9
Test Operation & Troubleshooting & Maintenance
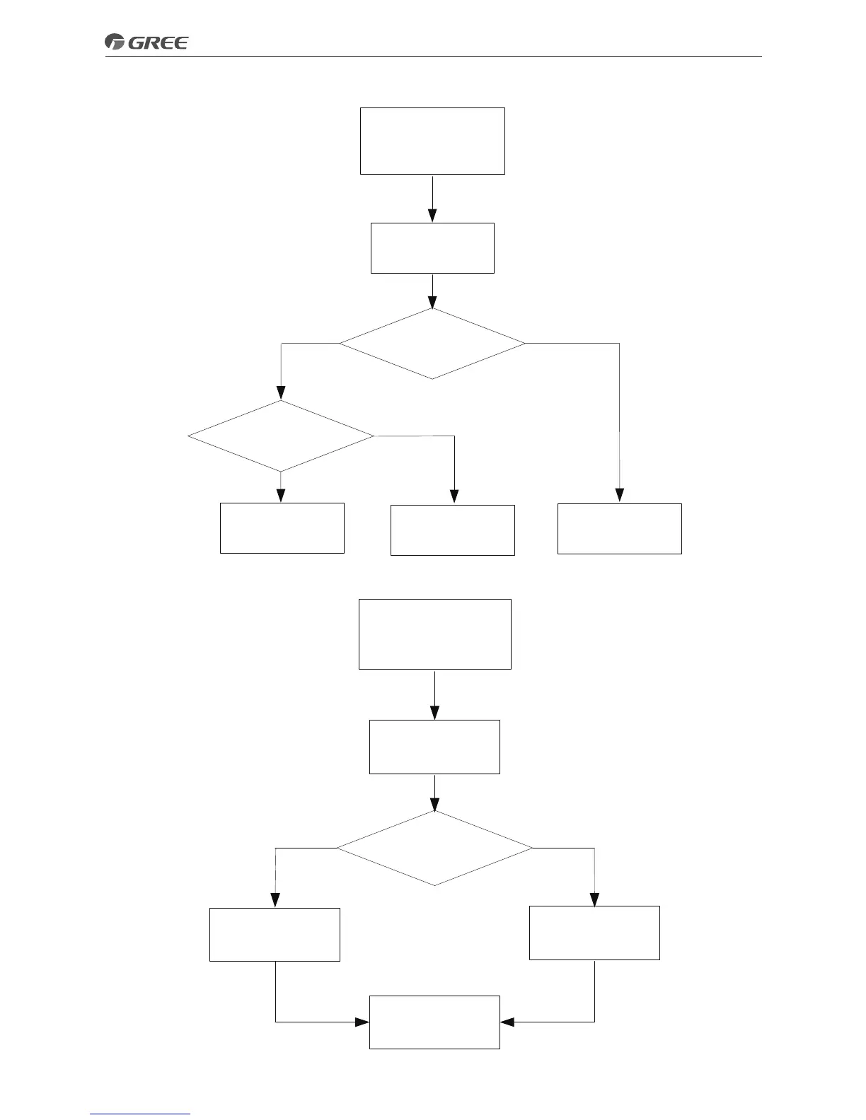
4�1�3 DC Busbar Over-voltage Protection(Code:"PH") ; DC Busbar Under-voltage Protection(Code:"PL")
Is input voltage ranged
from 185VAC to 264VAC?
Replace the mainboard
“DC over-vol.” or “DC
under-vol.” is displayed
on the wired controller
PH or PL is displayed
in the mainboard 88
Indicating Lamp
Work Normally
Please cut off
the power and notify
the power company.
Replace the mainboard.
Does it work normally?
Note: three-phase input voltage is in the range from 320VAC to 475VAC.
4�1�4 Drive-to-main-control Communication Error(Code:"P6")
“Drive-main com.” is
Displayed on the wired
controller
P6 is displayed in the
mainboard 88
Indicating Lamp
Is the CPU tightened?
Is the CPU tightened?
Is the CPU tightened?
Work Normally

Other manuals for Gree Versati II+

Related product manuals