EasyManua.ls Logo

Grundig Aura - Page 12

Grundig Aura
37 pages
Print Icon
To Next Page IconTo Next Page
To Next Page IconTo Next Page
To Previous Page IconTo Previous Page
To Previous Page IconTo Previous Page
Loading...
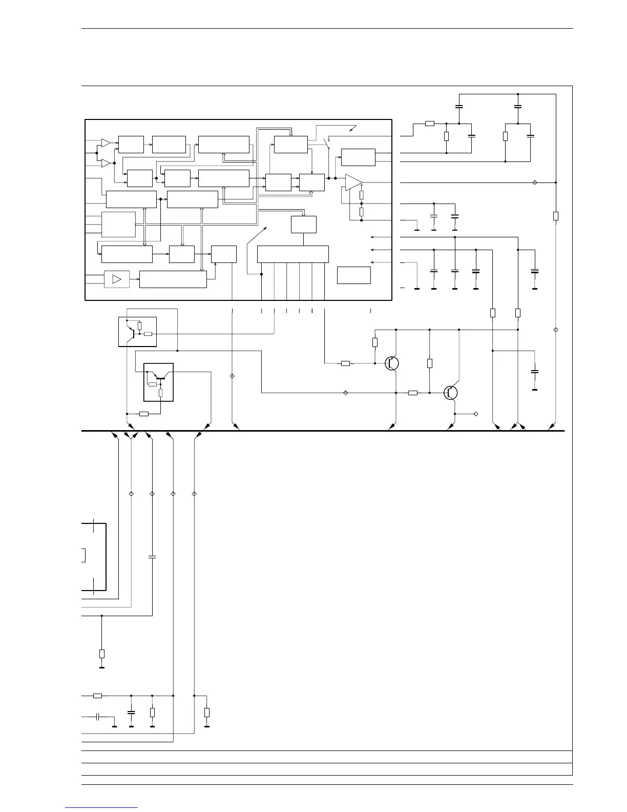
AURA Schaltpläne und Druckplattenabbildungen / Circuit Diagrams and Layout of PCBs
GRUNDIG Service 13
603
4N7
CC654A
OSCIN
LPAM
LPFM
LPHC
INLOCK
NC
HFREF
AM_IN
PUMPCOMP
NC
+
-
GNDDIG
VDD1
VDD2
VDD1
GNDAN
VREF
LPOUT
INLOCK
DOUT6
DOUT5
DOUT4
DOUT3
DOUT2
DOUT1
SSTOP
IF_FM
IF_AM
SDA
SCL
ADDR
OSCOUT
FM_IN
INLOCK
11 - 21 BIT PROG.CNT
RESET
POWER ON
PORT EXTENSIONCONTROLTIMER14 BIT PROG.CNT
LOGIC
TEST
INTERFACE
I2C BUS
16 BIT PROG.CNTREF.OSCILLATOR
CHARGEPHASE
11 BIT PROG.CNT
SWM/DIR SWM/DIR
SWITCH SWITCH
LP1/LP2
SWITCH
DETECTOR
5 BIT PROG.CNT
:32/33
PRECOUNTER
AM/FM
SWITCH
1
2
3
4
5678
9
0
2
3
4
5
16 17 18
9
0
21
22
23
4
5
26
27
28
11
8305-847-428
TDA7427D
CIC701
805
CC713
1N0
603
CR703
47R
603
CR704
22R
+
100U/10V
C707
805
CR708
220R
603
CR707A
100K
603
CR705
8K2
47K
DTA143ZK
4K7
CT704AL
603
CC709
47N
603
6N8
CC715A
603
CC712
100N
+
22U/16V
C706
603
CR706
27K
805
68N
CC716A
603
CC714
10N
47K
DTA143ZK
4K7
CT703AL
BC808/40
CT702A
603
100N
CC652A
603
22N
CC653AL
603
CR649AL
47K
603
CR651AL
3K3
603
CR652AL
100K
603
CR648A
2K2
n. c.
n. c.
10
11
C
IC601A
+
10U/16V
C711
603
CR709AL
100K
603
CR712A
47K
BC808/40
CT701A
603
CR713A
4K7
603
CR714A
47K
603
CR711A
4K7
805
CC708
NP0
1N0
701
FMP702
FMP703
FMP704
FMP705
FMP706
FMP602
FMP603
FMP604
FMP605
805
NP0
1N0
CC705
AM-STOP
AM-ZF
+AM
+G
+MW
+MW
+FM
FELDST
FM/AM-ABST
+S
AM-OSZ
+LW
+LW
19373-129.00 SEAT AURA
703
704 706 705
702605604603602
MAIN BOARD
HAUPTPLATTE
Loop AMLoop FM
AM-FM PLL
*
*
*
*
*
*
*
*
*
*
*
**
*
*
*
*
*
*
*
*
*
+9.2V
+9.2V+9.2V
+9.2V
+9.2V
+9.2V +9.2V
+5V
* = BAUTEILE REFLOWSEITE
* = COMPONENTS REFLOW SIDE

Related product manuals