EasyManua.ls Logo

Guardian 4700 - Section 10 ELECTRICAL DATA; ELECTRICAL SCHEMATIC AND WIRING DIAGRAM

Guardian 4700
72 pages
Print Icon
To Next Page IconTo Next Page
To Next Page IconTo Next Page
To Previous Page IconTo Previous Page
To Previous Page IconTo Previous Page
Loading...
Section 10
ELECTRICAL DATA
Page 68
4
6
6
4
5
5
1
5
5
8
8
7
7
1
1
1
A
BATTERY
C
HAR
G
E WINDIN
G
12
0
V
30A
DPE WINDIN
G
V
O
LTA
GE
RE
GU
LAT
OR
ELE
C
TR
O
NI
C
BY
CUS
T
O
ME
R
NE
U
TRAL
CO
NNE
C
TI
ON
T2
G
REE
N
0F
FIELD
C
B
3
0N
0K
2
2A
22P
44
22
S
0N
0N
R1
55
4
BLA
C
K
6
4
T1
4
11
S
C
B
1
11P
33
HM
S
TAR
T
S
T
OP
4
L1
1
6
BATTERY
14
1
5
77
B
CR
66
J
1-1
5
J
1-1
2
J
1-1
3
1
5
1
5
J
1-
9
J
1-1
0
J
1-1
1
J
1-
6
J
1-
7
J
1-
8
P
CB
14
J3
J2
J
1-
3
J
1-
4
J
1-
5
J
1-
1
J
1-
2
1
3
S
W
2
1
5
F1
1
6
RED
14A
14
RED
SC
(
OPTIONAL
)
REM
O
TE PANE
L
66
66
1
8
1
8
0
0
17
4
3
14
3
1
8
4
WHITE
B
R
O
W
N
14
17
4
REM
O
T
E
PANEL
CO
NNE
C
T
OR
0I
17
2
1
2
1
S
W
1
66
85
4
17
17
(
STOP
)
(
START
)
SC
CS
1
8A
56
90
IM
85
85
L
OP
HT
O
0B
SP
0
0
0
SM
FP
CH
BLK
0
0
F
U
EL
PRIME
B
R
O
W
N
O
RAN
G
E
RED
F
S
0
14
S
P -
S
PARK PL
UG
TC - TERMINAL
,
CONN. 4-TA
B
S
W2 -
S
WIT
C
H F
U
EL PRIME
R
CB3 - CIRCUIT BREAKER
,
2.5
A
R1 - RESISTOR
,
1 OHM 25
W
GT - TERMINAL
,
GROUND 4-TA
B
LE
G
EN
D
B
C
R - BATTERY
C
HAR
G
E RE
C
TIFIE
R
CB1 - CIRCUIT BREAKER
,
30
A
FP - F
U
EL P
U
MP-
O
R-LP
G
S
H
U
T
O
FF VALV
E
LOP - SWITCH
,
LOW OIL PRESSUR
E
SC
-
S
TARTER
CO
NTA
C
T
OR
SW1 - SWITCH
,
START/STO
P
I
M - I
G
NITI
O
N MA
G
NET
O
P
C
B - EN
G
INE
CO
NTR
O
LLE
R
HM - METER, HOUR
(
OPTIONAL
)
L1 - LIGHT, RUN
(
OPTIONAL
)
HTO - SWITCH, HIGH TEMP. OIL
(
CLOSES ON HIGH TEMP.
)
S
M -
S
TARTER M
O
T
OR
C
H -
C
H
O
KE HEATE
R
F1 - FUSE
,
7.5
A
(
CLOSES ON LOW PRESSURE
)
CS
-
C
H
O
KE
SO
LEN
O
I
D
F
S
- F
U
EL
SO
LEN
O
I
D
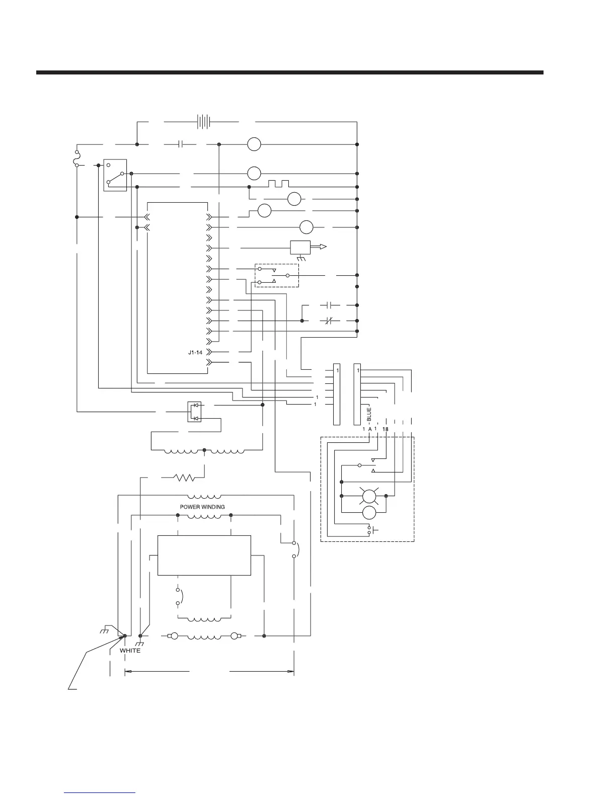
Electrical Schematic and Wiring Diagram – Drawing No. 0D8063-A

Table of Contents