EasyManua.ls Logo

Haier 2U40CEFFRA - Page 218

Haier 2U40CEFFRA
314 pages
Print Icon
To Next Page IconTo Next Page
To Next Page IconTo Next Page
To Previous Page IconTo Previous Page
To Previous Page IconTo Previous Page
Loading...
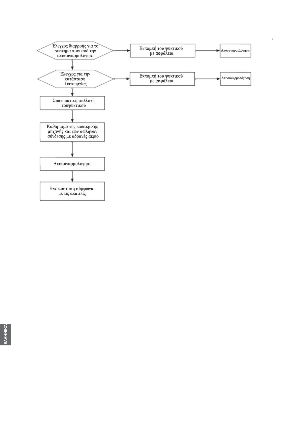
ǻȚĮįȚțĮıȓĮ ȝİIJİȖțĮIJȐıIJĮıȘȢ
ȆȡȠıȦȤȒ:ȀĮIJȐ IJȘȞ ʌİȡȓʌIJȦıȘ IJȘȢ ȝİIJİȖțĮIJȐıIJĮıȘȢ IJȘȢ ȝȘȤĮȞȒȢ, țȩȥIJİ IJȘȞ įȚĮıȪȞįİıȘ IJȠȣ ıȦȜȒȞĮ ȖȚĮ
ijȣıȚțȩ ĮȑȡȚȠ țĮȚ ȣȖȡȩ ıIJȠȞĮʌȠıIJĮțIJȒȡĮ ȝİ ȝĮȤĮȓȡȚ.
ȅįȘȖȓİȢ İʌȚıțİȣȒȢ
ȆȡȠijȣȜȐȟİȚȢ İʌȚıțİȣȒȢ
ȆȡȠıȠȤȒ
ǵȜİȢ ȠȚ įȣıȜİȚIJȠȣȡȖȓİȢ ʌȠȣ ȤȡİȚȐȗȠȞIJĮȚ ȞĮ ȜȣșȠȪȞ ȝİ ıȣȖțȩȜȜȘıȘ IJȠȣ İıȦIJİȡȚțȠȪ ıȦȜȒȞĮ ȥȪȟȘȢ țĮȚ IJȦȞ
ĮȞIJĮȜȜĮțIJȚțȫȞ ıIJȠ ıȪıIJȘȝĮ ȥȪȟȘȢ IJȠȣ țȜȚȝĮIJȚıȝȠȪ ȝİ
R32 ȥȣțIJȚțȩ įİȞ İʌȚIJȡȑʌȠȞIJĮȚ ȞĮ İʌȚıțİȣĮıIJȠȪȞ ıIJȠȞ
ȤȫȡȠ IJȠȣ ȤȡȒıIJȘ.
ȈIJȘȞ ȖİȞȚțȒ İʌȚıțİȣȒ, ȠȚ įȣıȜİȚIJȠȣȡȖȓİȢ ʌȠȣ ȤȡİȚȐȗȠȞIJĮȚ ȞĮ ȜȣșȠȪȞ ȝİ ȠȣıȚĮıIJȚțȒ ĮʌȠıȣȞĮȡȝȠȜȩȖȘıȘ Ȓ
țȐȝȥȘ ȜİȚIJȠȣȡȖȓĮ IJȠȣ İȞĮȜȜȐțIJȘ șİȡȝȩIJȘIJĮȢ IJȠȣ ʌȡȠȧȩȞIJȠȢ, ȩʌȦȢ Ș ĮȞIJĮȜȜĮȖȒ IJȠȣ ıĮıȚȠȪ IJȘȢ İȟĮIJİȡȚțȒȢ
ȝȘȤĮȞȒȢ țĮȚ Ș ıȣȞȠȜȚțȒ ĮʌȠıȣȞĮȡȝȠȜȩȖȘıȘ IJȠȣ ıȣȝʌȣțȞȦIJȒ,
įİȞ İʌȚIJȡȑʌȠȞIJĮȚ ȞĮ İʌȚıțİȣĮıIJȠȪȞ țĮȚ ȞĮ
İȜİȤșȠȪȞ ıIJȠȞ ȤȫȡȠ IJȠȣ ȤȡȒıIJȘ.
ȅȚ ʌȡȐȟİȚȢ ȞĮ ĮȞIJĮȜȜȐȟİIJİ IJȠȞ ıȣȝʌȚİıIJȒ Ȓ IJĮ ĮȞIJĮȜȜĮțIJȚțȐ IJȠȣ ıȪıIJȘȝĮ ȥȪȟȘȢ įİȞ
İʌȚIJȡȑʌȠȞIJĮȚ ȞĮ
İʌȚıțİȣĮıIJȠȪȞ ıIJȠȞ ȤȫȡȠ IJȠȣ ȤȡȒıIJȘ.
ȅȚ ȑȜİȖȤȠȚ țĮȚ İʌȚıțİȣȑȢ ʌȠȣ įİȞ ıȤİIJȓȗȠȞIJĮȚ ȝİ įȠȤİȓȠ ȥȣțIJȚțȠȪ, İıȦIJİȡțȩ ıȦȜȒȞĮ ȥȪȟȘȢ
țĮȚĮȞIJĮȜȜĮțIJȚțȐ ȥȪȟȘȢ ȝʌȠȡȠȪȞ ȞĮ țȐȞȠȣȞ ıIJȠȞ
ȤȫȡȠ IJȠȣ ȤȡȒıIJȘ, ıȣȝʌİȡȚȜĮȝȕȐȞȦȞIJĮȢ IJȠȞ
țĮșĮȡȚıȝȩ țĮȚ IJȘȞ
İțȕȐșȣȞıȘ IJȠȣ ıȪıIJȘȝĮ ȥȪȟȘȢ, ʌȠȣ įİȞ ȤȡİȚȐȗİIJĮȚ IJȘȞ ĮʌȠıȣȞĮȡȝȠȜȩȖȘıȘ IJȦȞ
ĮȞIJĮȜȜĮțIJȚțȫȞ IJȠȣ ıȪıIJȘȝĮ
ȥȪȟȘȢ țĮȚ įİȞ ȤȡİȚȐȗİIJĮȚ IJȘȞ ıȣȖțȩȜȜȘıȘ.
ǹȞ ȤȡİȚȐȗİIJĮȚ ȞĮ ĮȞIJĮȜȜȐȟİIJİIJȠȞ ıȦȜȒȞĮ IJȠȣ ĮȑȡȚȠȣ țĮȚ ȣȖȡȠȪ, ʌȡȑʌİȚ ȞĮ țȩȥİIJİ IJȘȞ įȚĮıȪȞįİıȘ IJȠȣ
ıȦȜȒȞĮ IJȠȣ İȟĮIJȝȚıIJȒ ıIJȘȞ İıȦIJİȡȚțȒ ȝȘȤĮȞȒ, ȞĮ İʌİțIJİȓȞİIJİ IJȘȞ įȚĮıȪȞįİıȘ țĮȚ ȞĮ ʌȐȜȚ
țȐȞİIJİ IJȘȞ ıȪȞįİıȘ
(Ș ıȪȞįİıȘ ȝİ IJȘȞ İȟȦIJİȡȚțȒ ȝȘȤĮȞȒ İȓȞĮ ȓįȚĮ ȝİ IJĮ ʌĮȡĮʌȐȞȦ ȕȒȝĮIJĮ).
ǹʌĮȚIJȒıİȚȢ ʌȡȠıȩȞIJȦȞ ȖȚĮ IJȠ ʌȡȠıȦʌȚțȩ İʌȚıțİȣȒȢ
1. ǵȜȠȚ ȠȚ İȡȖȐIJİȢ țĮȚ IJȠ ʌȡȠıȦʌȚțȩ İʌȚıțİȣȒȢ ȖȚĮ IJȠ ıȪıIJȘȝĮ ȥȪȟȘȢ ʌȡȑʌİȚ ȞĮ ĮʌȠțIJȒıȠȣȞ ȑȞĮ ȑȖțȣȡȠ
ʌȚıIJȠʌȠȚȘIJȚțȩ IJȠ ȠʌȠȓȠ İțįȓįİIJĮȚ Įʌȩ ȑȞĮȞ ȠȡȖĮȞȚıȝȩ ĮȟȚȠȜȩȖȘıȘȢ ĮȞĮȖȞȦȡȚıȝȑȞȠ Įʌȩ IJȘ ȕȚȠȝȘȤĮȞȓĮ.
ȉȠ
ʌȚıIJȠʌȠȚȘIJȚțȩ ʌȚıIJȠʌȠȚİȓ ȩIJȚ ȑȤȠȣȞ IJĮ İʌĮȖȖİȜȝĮIJȚțȐ ʌȡȠıȩȞIJĮ ȖȚĮ ĮıijĮȜȒ ȜİȚIJȠȣȡȖȓĮ IJȠȣ ȥȣțIJȚțȠȪ ıȪȝijȦȞĮ
ȝİ IJĮ țȡȚIJȒȡȚĮ ĮȞĮȖȞȦȡȚıȝȑȞĮ Įʌȩ IJȘ ȕȚȠȝȘȤĮȞȓĮ.
2. Ǿ ıȣȞIJȒȡȘıȘ țĮȚ Ș İʌȚıțİȣȒ IJȦȞ ȝȘȤĮȞȫȞ ʌȡȑʌİȚ ȞĮ İȓȞĮȚ ıȪȝijȦȞĮ ȝİ IJȘȞ ȝȑșȠįȠ ʌȠȣ İȓȞĮȚ ıȣȞȚıIJȐȝİȞȘ
Įʌȩ IJȠȞ țĮIJĮıțİȣĮıIJȒ. ǹȞ ȐȜȜȠȚ İʌĮȖȖİȜȝĮIJȓİȢ ȕȠȘșȐȞİ IJȘȞ ıȣȞIJȒȡȘıȘ țĮȚ İʌȚıțİȣȒ IJȦȞ
ȝȘȤĮȞȫȞ, IJȠ
İȚįȚțİȣȝȑȞȠ ʌȡȠıȦʌȚțȩ ȝİ ʌȡȠıȩȞIJĮ ȞĮ ȤȡȘıȚȝȠʌȠȚȒıİȚ İȪijȜİțIJȠ ȥȣțIJȚțȩ șĮ IJȠȣȢ İʌȚȕȜȑʌİȚ.
7

Table of Contents