EasyManua.ls Logo

Haier LE32B7600 - Page 33

Haier LE32B7600
66 pages
Print Icon
To Next Page IconTo Next Page
To Next Page IconTo Next Page
To Previous Page IconTo Previous Page
To Previous Page IconTo Previous Page
Loading...
33
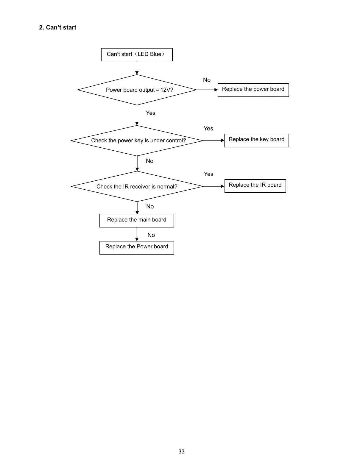
2. Can’t start
Can’t startLED Blue
Replace the main board
Replace the Power board
No
Yes
No
Yes
No
No
Power board output12V?
Check the power key is under control?
Check the IR receiver is normal?
Replace the power board
Replace the key board
Yes
Replace the IR board
All manuals and user guides at all-guides.com

Related product manuals