EasyManua.ls Logo

Haier LE32B7600 - Repair Flow Charts; Troubleshooting Common Issues

Haier LE32B7600
66 pages
Print Icon
To Next Page IconTo Next Page
To Next Page IconTo Next Page
To Previous Page IconTo Previous Page
To Previous Page IconTo Previous Page
Loading...
32
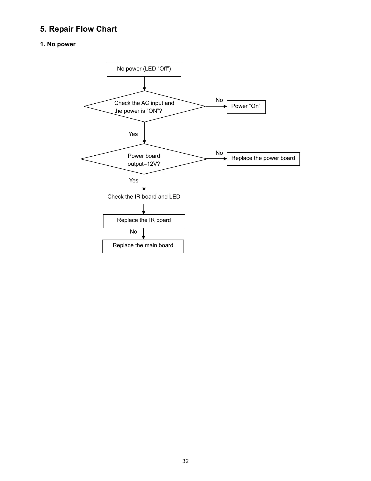
5. Repair Flow Chart
1. No power
No power (LED “Off”)
Check the AC input and
the
p
ower is “ON”?
Power “On
Check the IR board and LED
Replace the IR board
Replace the main board
Power board
out
p
ut=12V?
Replace the power board
No
Yes
No
Yes
No
All manuals and user guides at all-guides.com

Related product manuals