EasyManua.ls Logo

Haier LE32B7600 - Page 37

Haier LE32B7600
66 pages
Print Icon
To Next Page IconTo Next Page
To Next Page IconTo Next Page
To Previous Page IconTo Previous Page
To Previous Page IconTo Previous Page
Loading...
37
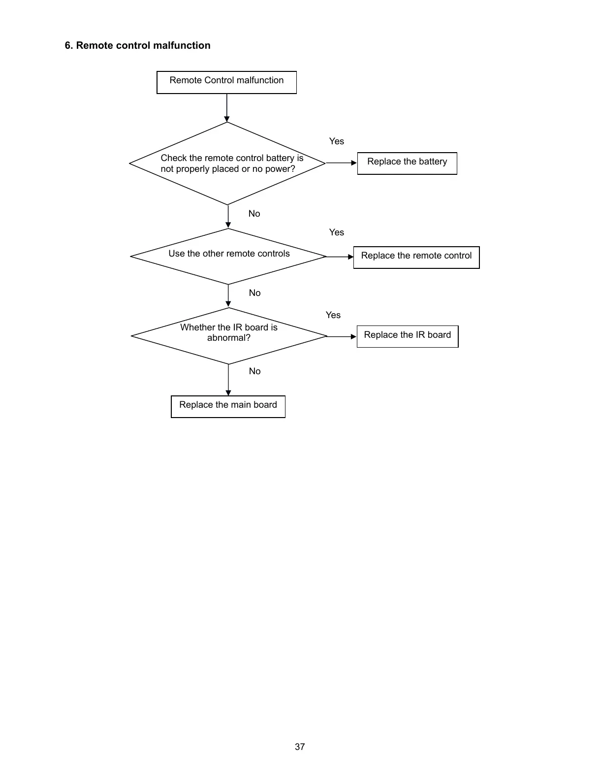
6. Remote control malfunction
Remote Control malfunction
Replace the battery
Replace the remote control
Whether the IR board is
abnormal?
Yes
No
Replace the IR board
Replace the main board
No
Yes
No
Yes
Use the other remote controls
Check the remote control battery is
not properly placed or no power?
All manuals and user guides at all-guides.com

Related product manuals