EasyManua.ls Logo

Haier LE32B7600 - Page 63

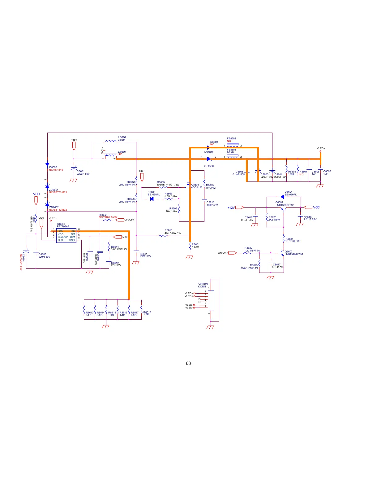
Haier LE32B7600
66 pages
Print Icon
To Next Page IconTo Next Page
To Next Page IconTo Next Page
To Previous Page IconTo Previous Page
To Previous Page IconTo Previous Page
Loading...
63
R8601
0.05R
+
C8603
220uF 50V
R8623
300K 1/8W 5%
R8605
10ohm +/-1% 1/8W
L8602
33uH
C8605
0.1uF 50V
C8612
47N 50V
L8601
NC
8
1
4
6
R8603
100K
C8610
1NF 50V
+
C8604
220uF 50V
D8603
SS1060FL
C8609
220P 50V
R8619
10 OHM
C8607
1uF
C8608
220N 50V
R8604
NC
R8608
10K 1/8W
R8607
5.1R 1/8W
+
C8601
220uF 50V
FB8601
BEAD
1 2
C8606
1uF
R8609
10R 1/8W 5%
+18V
ON/OFF
OUT
DIM
OUT
VLED+
VLED-
ZD8602
NC/ BZT52-B22
1 2
FB8602
NC
1 2
R8622
10K 1/8W 1%
C8615
0.1uF 50V
Q8602
LMBT3906LT1G
R8620
2K2 1/8W
C8617
0.1uF 50V
+
C8614
NC/22UF 50V
R8613
1.5R
R8616
1.5R
R8614
1.5R
R8615
1.5R
R8618
1.5R
R8617
1.5R
C8611
10PF 50V
R8606
27K 1/8W 1%
R8612
27K 1/8W 1%
D8605
NC/1N4148
R8621
1K 1/8W 1%
+12V
R8602
NC/0R05 1/4W
ON/OFF
VCC
C8613
100P 50V
VCC
C8616
2.2UF 25V
Q8603
LMBT3904LT1G
VLED+
VLED-
VLED+
VLED-
D8604
SS1060FL
D8602
NC
CN8601
CONN
1
2
3
4
5
6
78
D8601
SR506
1 2
R8610
4K3 1/8W 1%
R8611
33K 1/8W 1%
Q8601
AOD4126
U8601
PF7708AS
LED
1
VCC
2
CS/OVP
3
OUT
4
GND
5
DIM
6
GM
7
FB
8
ZD8601
NC/ BZT52-B22
1 2
All manuals and user guides at all-guides.com

Related product manuals