EasyManua.ls Logo

Harman Kardon AVR1700 - Page 27

Harman Kardon AVR1700
97 pages
To Next Page IconTo Next Page
To Next Page IconTo Next Page
To Previous Page IconTo Previous Page
To Previous Page IconTo Previous Page
Loading...
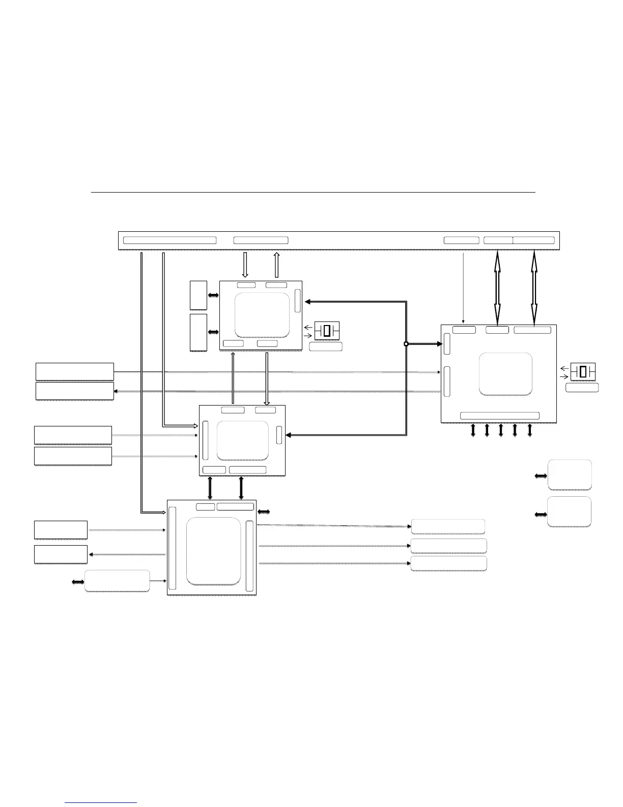
NJU72340A
Volume
Source
Selector
OpticalInX2
CoaxialInx1
CS42528
Codec
8CHAnalogADCIN
8CHAnalog
AnalogInx2
AnalogOutx1
SWPreout1
AB_ClassAMP5ch
H/P&MIC
tGtj|
ToHDMI/BCO
UART&GPIOSPDIF&AnalogAudio I
2
SI/F SPI&GPIO
CS497024
DSP
DAI2
DAI1
TunerModule
(FM/AM)
SPI
MainMCU
ST32F205ZG
GPIO
TriggeroutX1
IRInX1
I2SOut
SPI
SPI
GPIO
SPI
SPDIF Input
Flash
Memory
16MSDRAM
GPIO
SMPS
2x16
Dot
Matrix
tGtj|
tGtj|
}mkG
j
ztwzG
j
}G
j
{G
j
l{j
ijvGj
oktpGw
j

kzwGj
[GsGpYz
[GsGpYz
[GsGpYz
XGsGpYz
ByUpgrade
USB?
tGtj|
AnalogInput&Mux
AnalogOutput
ADC
DA02
DA01
I2S
oktpGGzwkpm
24
.
57
6
MHz
25
.
0
MHz
ijvGhuhsvn
AVR1700 harman/kardon
27

Related product manuals